EasyManua.ls Logo

JLG E450A - Electrical Schematic - Sheet 3 of 18

JLG E450A
480 pages
Print Icon
To Next Page IconTo Next Page
To Next Page IconTo Next Page
To Previous Page IconTo Previous Page
To Previous Page IconTo Previous Page
Loading...
SECTION 7 - BASIC ELECTRICAL INFORMATION & ELECTRICAL SCHEMATICS
3121714 7-61
1001173941-K
SHEET 2
B
C
D
E
F
G
H
7654
DRIVE
STEER
RIGHT
LEFT
LIFTSWING
15 POS
MATE-N-LOK
MATE-N-LOK
15 POS
BOOM CABLE
TO
CONNECT TO SW16-2A
CONNECT TO AH12-
SKY GUARD
CREEP MODE
ENABLE
BAT LOW
NC
NC
DISPLAY GND
NC
DOS
NC
NC
SYSTEM FAULT
LSS
NC
NC
TILT
NC
NC
TO ANALYZER PORT
TO SHEET 3
X7B
TO SHEET 3
X5A
TO SHEET 3
X6B
PLATFORM CONTROL MODULE
CO01-J7
1
2
3
4
5
6
7
8
9
10
11
12
13
14
15
16
17
18
19
20
21
22
23
24
25
26
27
28
29
30
31
32
33
34
35
NC
CO01-J6
1
2
3
4
5
6
7
8
CO01-J2
1
2
3
4
5
6
7
8
9
10
11
12
13
14
15
16
17
18
19
20
21
22
23
24
25
26
27
28
29
30
31
32
33
34
35
CO01-J8
1
2
CO01-J5
1
2
3
4
5
6
7
8
PANEL BUZZER
AH12+
1
AH12-
1
X7A
1
2
3
4
5
6
7
8
9
10
11
12
13
14
15
X5B
1
2
3
4
5
6
7
8
9
10
11
12
13
14
15
16
17
18
19
EMS SWITCH
SW16-1A
1A
SW16-2A
2A
SW16-1B
1B
SW16-2B
2B
X19
1
2
3
4
DRIVE/STEER JOYSTICKLIFT/SWING JOYSTICK
WHT
WHT
GRN
GRN
BLK
BLK
BLU
BLU
WHT 122-1 DOS
W
HT
125-2
CRE
EP MOD
E
WHT 125-2 CREEP MODE
WHT 131-3 FUNC ENABLE
WHT 131-3 FUNC ENABLE
WHT 98-7 BAT LOW
WHT 98-7 BAT LOW
WHT 122-2 DOS
WHT 122-2 DOS
WHT 127-1 SYS FAULT
WHT 127-1 SYS FAULT
WHT 128-1 OVERLOAD
WHT 128-1 OVERLOAD
WHT 129-1 TILT
WHT 129-1 TILT
WHT 98-3 1/4 BAT CHG
WHT 98-4 1/2 BAT CHG
WHT 98-5 3/4 BAT CHG
WHT 1-25 CHG IND GND
WHT 98-6 BAT FULL
RED 51-0 ANALYZER PWR
RED 51-0 ANALYZER PWR
GRN 52-0 ANALYZER RX
GRN 52-0 ANALYZER RX
WHT 53-0 ANALYZER TX
WHT 53-0 ANALYZER TX
BLK 54-0 ANALYZER GND
BLK 54-0 ANALYZER GND
WHT 1-26 DISPLAY GND
WHT 1-26 DISPLAY GND
WHT 131-1 FOOT SWITCH
WHT 131-1 FOOT SWITCH
WHT 3-16 FOOTSWITCH
WHT 3-16 FOOTSWITCH
WHT 1-28 LSS GND
WHT 1-28 LSS GND
WHT 23-0-3 PLAT ROT LFT
WHT 23-0-3 PLAT ROT LFT
WHT 24-0-3 PLAT ROT RHT
WHT 24-0-3 PLAT ROT RHT
WHT 27-0-3 JIB UP
WHT 27-0-3 JIB UP
WHT 28-0-3 JIB DN
WHT 28-0-3 JIB DN
WHT 1-30 VLV GND
WHT 1-30 VLV GND
GRN CAN1 LOW
GRN CAN1 LOW
YEL CAN1 HIGH
YEL CAN1 HIGH
WHT 81-0 GND MODE RX
WHT 81-0 GND MODE RX
YEL 5-11-3
YEL 5-11-3
YEL CAN1 HIGH
YEL CAN1 HIGH
GRN CAN1 LOW
GRN CAN1 LOW
GRN CAN1 LOW
GRN CAN1 LOW
YEL CAN1 HIGH
YEL CAN1 HIGH
WHT 82-0 PLAT TX
WHT 82-0 PLAT TX
BLK 1-5 PLAT GND 12AWG
BLK 1-5 PLAT GND 12AWG
YEL 3-8 PLAT IGN 12AWG
YEL 3-8 PLAT IGN 12AWG
YEL 5-2-6
YEL 5-2-6
YEL 5-11-2
YEL 5-11-2
YEL 5-2-5
YEL 5-2-5
GD143-J2
1
2
3
4
5
6
GD143-J3
1
2
3
4
5
6
GD143-J4
1
2
3
4
5
6
GRN 131-2 FOOT PEDAL
GRN 131-2 FOOT PEDAL
WHT 8-3 GEN ENABLE
WHT 8-3 GEN ENABLE
WHT 2-12-2 GEN ENABLE IGN
WHT 2-12-2 GEN ENABLE IGN
WHT 124-1 SKYG INPUT#1
WHT 124-1 SKYG INPUT#1
WHT 1-29 OPTION GND
WHT 1-29 OPTION GND
WHT 3-20 LSS PWR
WHT 3-20 LSS PWR
WHT 3-18 SKYG PWR
WHT 1-36 SKYG GND
WHT 1-36 SKYG GND
WHT 3-25 SOFTT PWR
WHT 3-25 SOFTT PWR
WHT 134 SKY GUARD
WHT 134 SKY GUARD
WHT 124-5 SOFTT
WHT 124-5 SOFTT
WHT 124-2 SKYG INPUT#2
WHT 124-2 SKYG INPUT#2
WHT 25-0-3 PLAT LVL UP WHT 25-0-3 PLAT LVL UP
WHT 26-0-3 PLAT LVL DN
WHT 26-0-3 PLAT LVL DN
WHT 30-0-3 JIB LFT
WHT 30-0-3 JIB LFT
WHT 31-0-3 JIB RHT
WHT 31-0-3 JIB RHT
X6A
1
2
3
4
5
6
7
8
9
10
11
12
13
14
15
CAN BUSS BAR
CAN CHANNEL #1
MS588
1
2
3
4
5
6
7
8
STOBE
(OPTION)
X01
1
2
X03
1
X02
1
BLU/ORN P1 PWR
BLK P2 GND
WHT 1-551 JUMPER
WHT 1-551 JUMPER
WHT 130-1 SOFT TOUCH
WHT 130-1 SOFT TOUCH
WHT 1-27 ALARM GND
WHT 132 PLAT ALARM
(OPTIONAL)
GEN ENABLE
SW292
1
3
2
4
5
6
FC-7
5A SKYG FUSE
S830
WHT/YEL
WHT/RED
WHT/GRN
RED
BRN
BLK
BLU
ORN/YEL
BLU/YEL
RED
BRN
BLK 14AWG
8
7654
8
MAE31860K
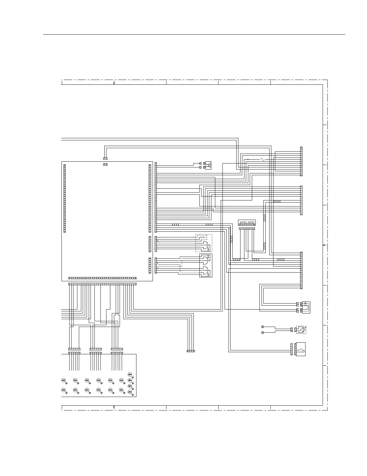
Figure 7-60. Electrical Schematic - Sheet 3 of 18

Table of Contents

Other manuals for JLG E450A

Related product manuals