EasyManua.ls Logo

MD Helicopters 369D - Page 399

MD Helicopters 369D
722 pages
Print Icon
To Next Page IconTo Next Page
To Next Page IconTo Next Page
To Previous Page IconTo Previous Page
To Previous Page IconTo Previous Page
Loading...
CSP-HMI-3MD Helicopters, Inc.
MAINTENANCE MANUAL
[ Main Menu ]
[ HMI3 Book TOC ]
[ Chapter 96 TOC ]
96-02-00
Page 253
Revision 9
The information disclosed herein is proprietary to MD Helicopters, Inc.
Neither this document nor any part hereof may be reproduced or transferred to
other documents or used or disclosed to others for manufacturing or any other
purpose except as specifically authorized in writing by MD Helicopters, Inc.
Copyright © 19992016 by MD Helicopters, Inc.
TB200-8
TB200-9
TB200-10
E37
(J1201-22) L1016B22
2L1016C22
(W215)
(J1201-42) W1088A22
W1088B22 (P19-F)
A
B
C
D
EF
E36
(DS100-1)L1013A16N
M1020A16N (J605-B)
M1021A16N (J605-C)
APX100 SQ SW
P1048A22N (K308-X2)
(K201-X2) M1179A22N
E38
GCU1A22N WHT (P1203-F)
GCU1A22N BLU (P1203-D)
GCU1A22N ORN (P1203-R)
A B
1
2
2L1016F22
G
DS251 RIGHT SKID
A B
SP1171
SP1311
A B
1
2
1L1016F22
R
DS250 LEFT SKID
A B
SP1151
SP1321
2L1016E22
1L1016E22
2L1016D22
1L1016D22
SP117
SP131
SP115
SP132
SP116
SP133
SP114
SP134
FUEL QTY
SENSOR
R251
RED
BLU
BLK
BLK
D
J251P
(J1201-29) E1172B22
(J1201-30) E1173B22
A
B
(J1201-27) Q1170B22
START
PUMP
P250J B250
A
B
(J1201-29) M1177B22
J103
UTIL
RECP
369D24254
G96-0028-7
TB200-7
(J1201-16) K10062C22
2K1006D22 (J112-B)
10 9
CR2
TB1001
A B
A B
A B
A B
A B
A B
A B
A B
A
B
CE
E
F
GH
J
K
L
M
NP
R
S
T
W
Y
Z
K1047A22 (TB1001-3)
2K1006G22 (J112-A)
K1006J22
P1069B22 (P1203-P)
J1072A22 (K104-B)
J1072B22 (J1301-L)
P1049B22 (TB1001-5)
P1060A22 (K312-X1)
(J113-B) 1K1006D22
(J113-A) 1K1006G22
22 AWG JMPR
(K301-A1) K1057A22
K1006H22
(P1203-H) P1049A22
AB
C
E
E
F
G
H
J
K
L
M
NP
RS
T
WYZ
1L1016C22
L1167A22 (J208-A)
W1037A22 (K200-X1)
W1036A22 (P529-B)
E1136A22 (P202-A)
E1100A22 (P19-L)
W1302A22 (P19-A)
E1103A22 (J1301-E)
(J1201-23) W1043B22
(J1201-24) E1137A22
(J1201-25) E1104A22
AB
C
E
E
F
G
H
J
K
L
M
N
P
R
S
TWY
Z
(TB1003-1) W1266A22
(SP81-B) W1096A22
(SP82-B) W1253A22
(M5) J1001F22
W1300B22 (J1201-73)
W1094C22 (P19-J)
W1266B22 (TB1003-2)
W1046B22 (TB1003-5)
W1045A22 (BATT-D)
J1001G22 (S203-1)
AB
C
E
E
F
G
H
J
K
L
M
N
P
R
S
TWY
Z
2L1017A22
1L1017A22
1L1017B22
2L1017B22
2L1017C22
1L1017C22
(K200-X2) W1038A22N
Q1171A22N
(P19-H) P1097A22N
(P105-C) C1019A22N
(J130-R SHLD) M1263A22N
(J130-T) 1ICS031A22N
(J113-D) 1L1014E22N
(SP71-A) E1093B22N
2L1017D22N
P1087A22N (P19-E)
E1174A22N
K1005A22N (P107-C)
C1018A22N (P106-C)
M1262A22N (J109-U SHLD)
2ICS032A22N (J109-T)
2L1014E22N (J112-D)
M1178A22N
1L1017D22N
AB
C
E
E
F
G
H
J
K
L
M
N
P
R
S
TWY
Z
AB
C
E
E
F
G
H
J
K
L
M
N
P
R
S
TWY
Z
B
H
E
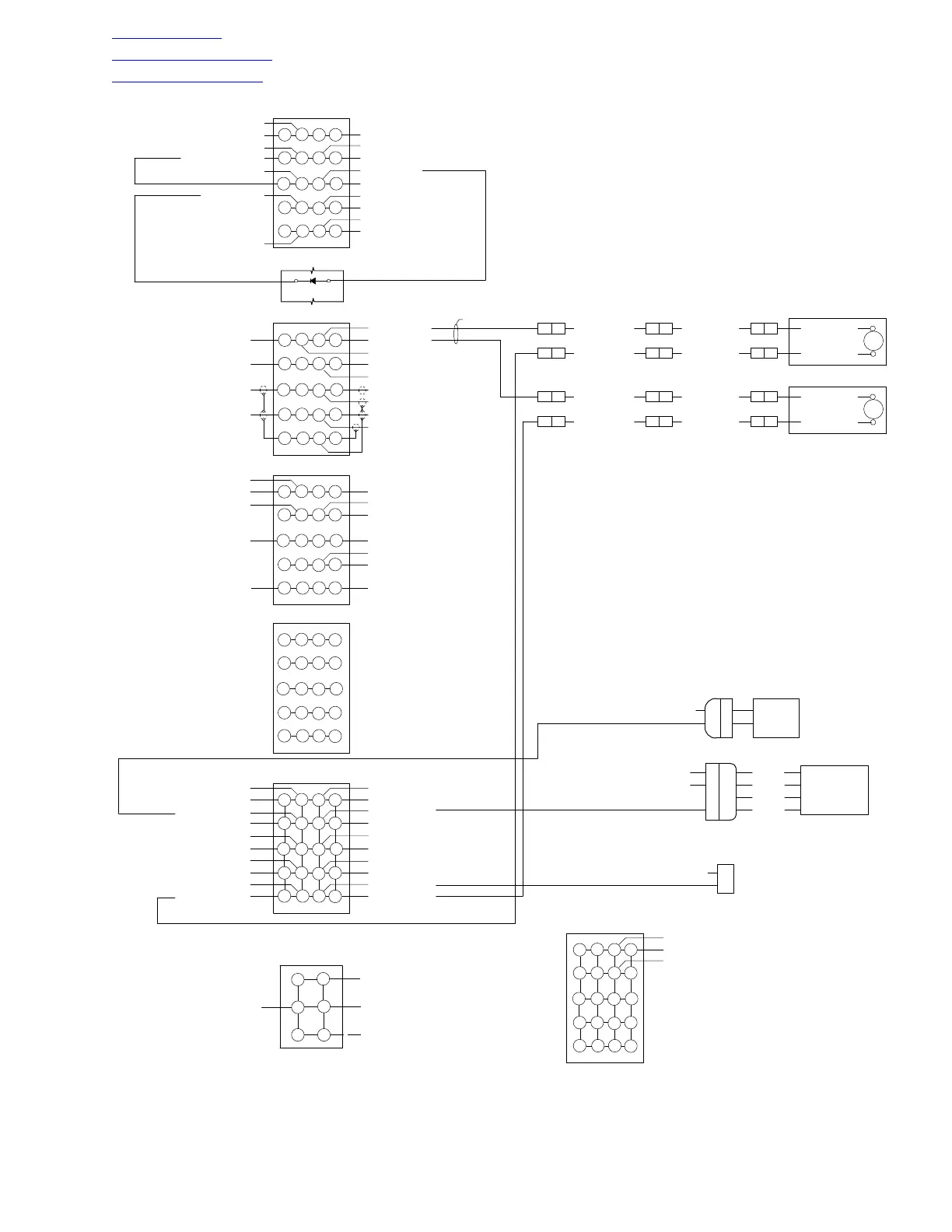
Figure 208. Fuselage Wiring Diagram (369E; 509 & Subs, 369FF; 096 & Subs
500N; 045 & Subs) (Sheet 7 of 9)

Table of Contents

Other manuals for MD Helicopters 369D

Related product manuals