EasyManua.ls Logo

MIR 250 - 10.2 Personnel detection

MIR 250
219 pages
Print Icon
To Next Page IconTo Next Page
To Next Page IconTo Next Page
To Previous Page IconTo Previous Page
To Previous Page IconTo Previous Page
Loading...
10. Safety system
MiR250 User Guide (en) 11/2020 - v.1.3 ©Copyright 2020: Mobile Industrial Robots A/S. 89
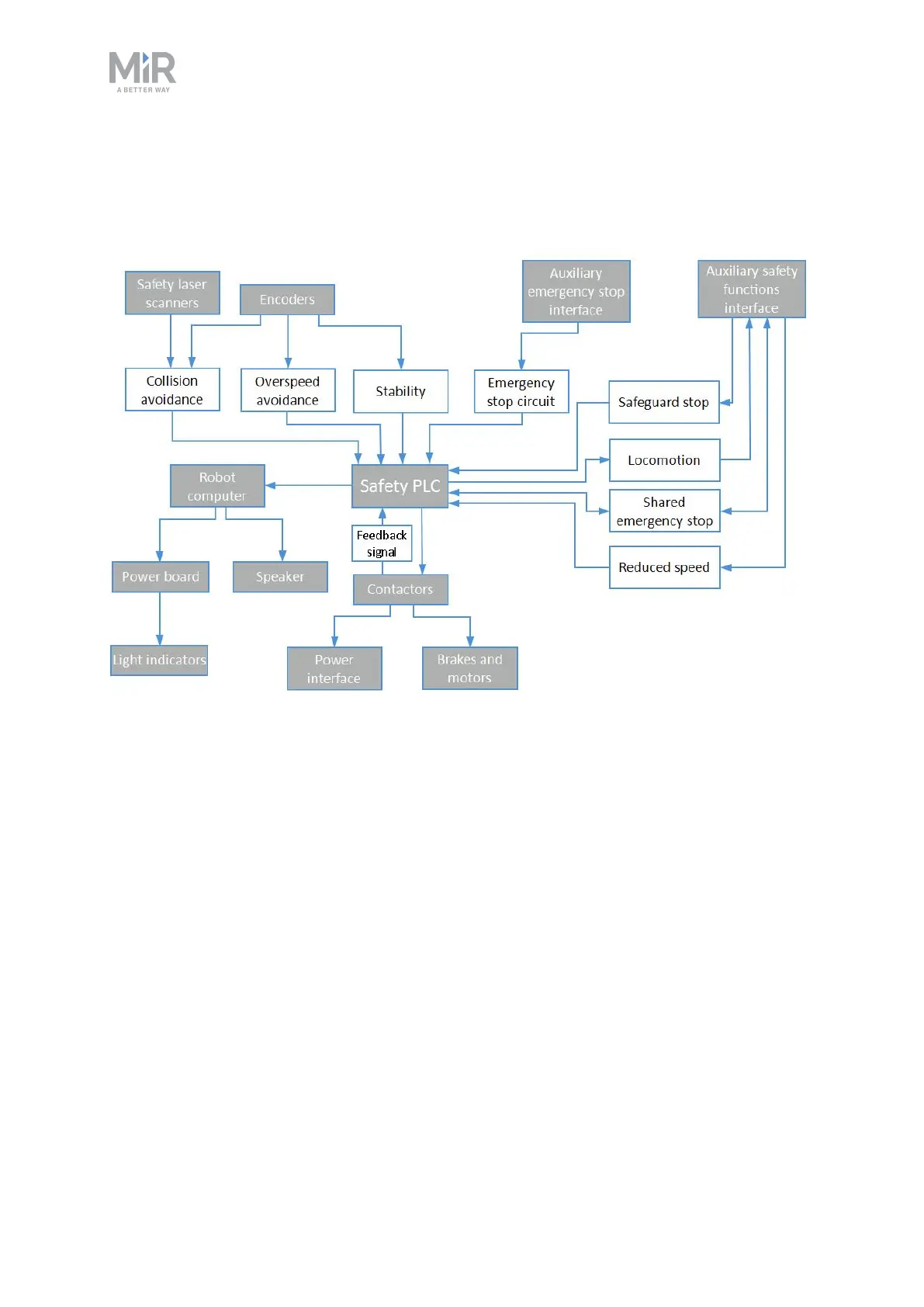
Protective or Emergency stop is triggered. Also, the safety PLCsends information to the
robot computer to be displayed in the robot interface (go to Monitoring > Hardware
health) and to indicate the robot's status through the status lights and the speaker.
Figure 10.3. Overview of components involved in each safety function and interface. When a safety function is
triggered, the safety PLCswitches the STO and brake contactors so the brakes, motors, and power supply to the
top module no longer receive power.
10.2 Personnel detection
The Personnel detection safety function prevents the robot from colliding with personnel or
obstacles by stopping it before it collides with any detected obstacles. It does this using the
safety laser scanners.

Table of Contents

Other manuals for MIR 250

Related product manuals