EasyManua.ls Logo

Omron CP - PROGRAMMING MANUAL 05-2007 - Page 896

Omron CP - PROGRAMMING MANUAL 05-2007
1175 pages
Print Icon
To Next Page IconTo Next Page
To Next Page IconTo Next Page
To Previous Page IconTo Previous Page
To Previous Page IconTo Previous Page
Loading...
863
Network Instructions Section 3-24
Ladder Programming
Examples
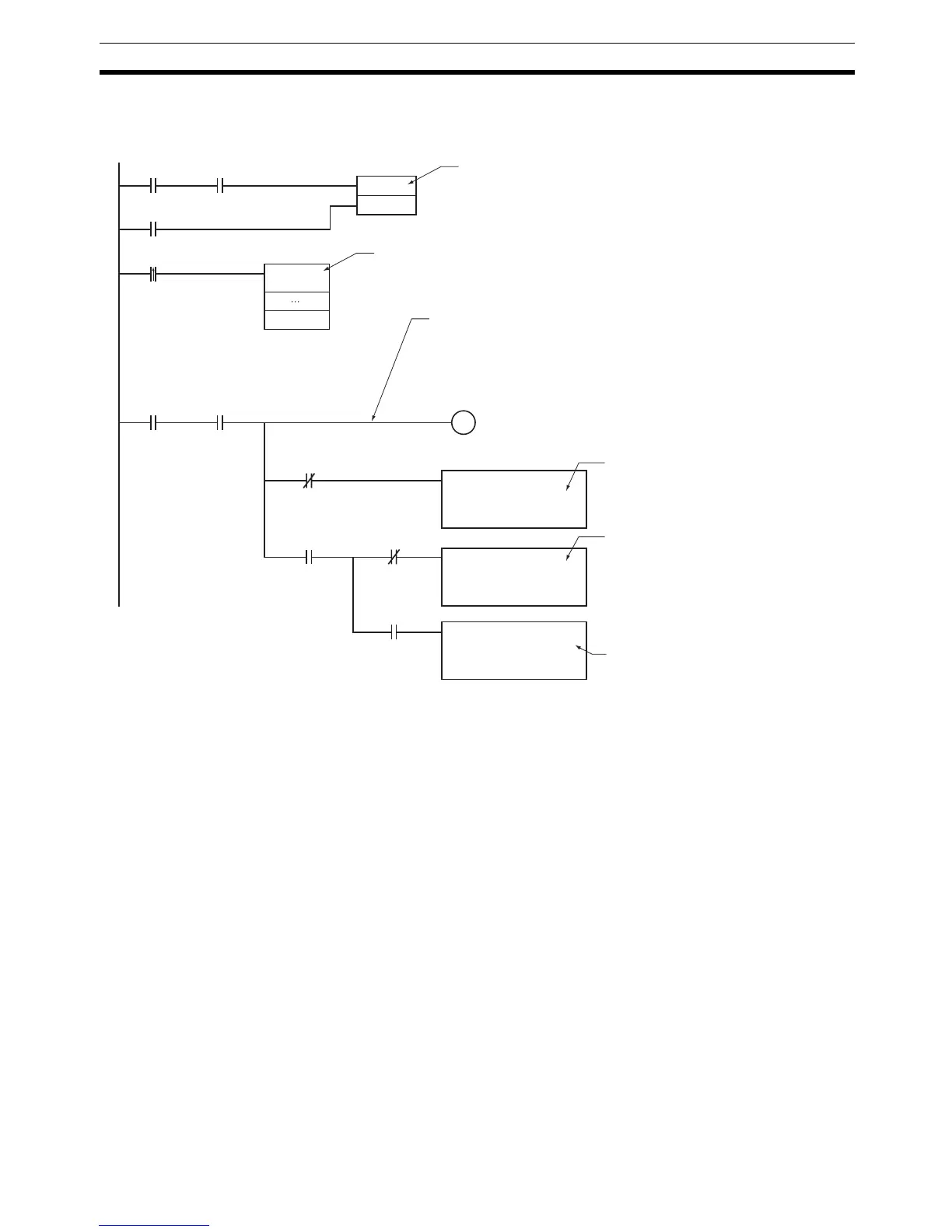
Example 1: User Specification of Communications Port Number
A213.00
A213.00 A219.00
A219.00
Execution
condition
Communications Port
Enabled Flag
A202.00
d (Execution completed)
a (Executing)
The explicit message instruction is executed when a (executing)
turns ON. The port number 0 is specified.
a (Executing) is turned ON and held ON when the
execution condition and Communications Port
Enabled Flag (A202.00) turn ON.
a (Executing) is turned OFF when d (Execution
completed) turns ON.
Explicit
message
instruction
Port: 0
a (Executing)
KEEP
a (Executing)
Processing after
completing network
communications
Processing for network
communications error:
Explicit error
The Communications Port Enabled Flag (A202.00) is OFF during
network communications and turns ON when they are completed
(for either normal or error completion).
d (Execution completed) is turned ON when a (Executing) turns
ON and the Communications Port Enabled Flag (A202.00) turns
ON.
If the Explicit Communications Error Flag
(A213.00) when execution is completed, explicit
memory communications were completed
normally and normal processing after network
communications is performed.
If the Explicit Communications Error Flag
(A213.00) is ON when execution is completed,
an error has occurred in explicit message
communications and the Communications Port
Error Flag (A219.00) is checked. If it is OFF,
processing for an explicit communications error is
performed on the assumption that an explicit
message was sent and an explicit message
response was received.
If the Explicit Communications Error Flag
(A213.00) is ON when execution is completed, an
error has occurred in explicit message
communications and the Communications Port
Error Flag (A219.00) is checked. If it is ON,
processing for a FINS communications error is
performed on the assumption that an explicit
message was never sent.
Communications Port
Enabled Flag
A202.00
d (Execution completed)
Processing for network
communications error:
FINS error

Table of Contents

Related product manuals