EasyManua.ls Logo

Omron Varispeed E7 - Page 250

Omron Varispeed E7
321 pages
Print Icon
To Next Page IconTo Next Page
To Next Page IconTo Next Page
To Previous Page IconTo Previous Page
To Previous Page IconTo Previous Page
Loading...
Individual Functions
6-93
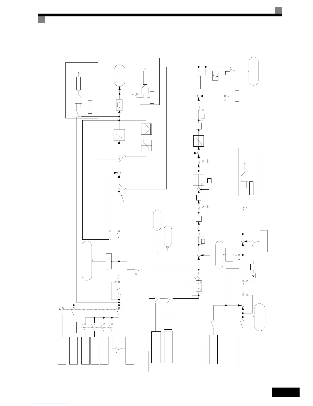
PI Control Block
The following diagram shows the PI control block in the Inverter.
Fig 6.57 PI Control Block Diagram
Option Card
Serial Com
Terminal A1
D1-01
D1-04
D1-02
Output
frequency
P
1/t
1/t
Z
-1
b1-01
1
2
3
Frequency Reference
using multi-step
command
Frequency reference
(U1-01)
Proportional
gain
b5-02
I-time
b5-03
I - limit
b5-04
PI Limit
b5-06
PI delay time
b5-08
PI offset
(b5-07)
+
+
+
+
PI output monitor
(U1-37)
b5-01=0
ON
PI control is OFF under the following
conditions:
- b5-01=0
- During JOG command is input
- H1-xx=19 and the terminal status is
ON
Upper limit
Fmax x109%
+
+
b5-01=3
b5-01=1
Upper limit
Fmax x109%
Lower limit
Fmax x109%
Lower limit 0
4
MEMOBUS Reg. 06H
PI target value
Integral Hold
H1-xx=31
Integral Reset
H1-xx=30
PI Output
Characteristic
b5-09
b5-11
1
0
Enable / Disable reverse operation
when PI output is negative
Constant b5-19
b5-18
0
1 0
PI SFS
b5-17
PI SFS cancel
H1-xx=34
0
1
Frequency Reference / PI Target
PI Target
o1-03
Scaling
b5-20
b5-31
Scaling &
Units
1
0
1
1
0
Reg. 0Fh, bit 1
PI Feedback
Terminal A1
Terminal A2
PI Differential
Fdbk. H3-09=16
1
0
H3-09=B, 16
1
0
1
0
PI Differential
Fdbk. H3-09=16
PI Differential
Fdbk. H3-09=16
Z
-1
1
0
1
0
PI SFS
b5-17
PI SFS cancel
H1-xx=34
0
1
+
-
PI Feedback 2
(U1-53)
0
1
PI Differential
Fdbk. H3-09=16
1
0
b5-28
PI Feedback
(U1-24)
Scaling &
Units
10
10
b5-07
0
1
+
+
PI Differential
Fdbk. H3-09=16
+
+
+
-
b5-24
PI Wake Up Level
PI
Wake Up
PI Snooze Function
b5-10
0
1
b5-30
PI Output
Gain
PI offset
H3-09=16
+
-
b5-22
PI Snooze Level
PI
Snooze
PI Snooze Function
+
-
b5-15
Sleep
Level
RUN
on/off
0
1
b5-16
Delay
Timer
Sleep Function
Sleep function
selection b5-21
SFS
OFF
b5-23
Delay
Timer
PI Differential
Fdbk. H3-09=16
2
20 or 1
0 or 1
2
Sleep function
selection b5-21
Sleep function
selection b5-21
P
b5-29
PI Input
Caracteristic
H1-xx=35
1
0
Z
-1
PI Set Point
(U1-38)
b5-20
b5-31
Scaling & Units
PI Input
(U1-36)
-
+
b5-20
b5-31

Table of Contents

Related product manuals