EasyManua.ls Logo

Optos P200T - Hasta Ayrıntılarıyla Çalışma

Optos P200T
264 pages
Print Icon
To Next Page IconTo Next Page
To Next Page IconTo Next Page
To Previous Page IconTo Previous Page
To Previous Page IconTo Previous Page
Loading...
Bölüm 3 - Nasıl yapılır...
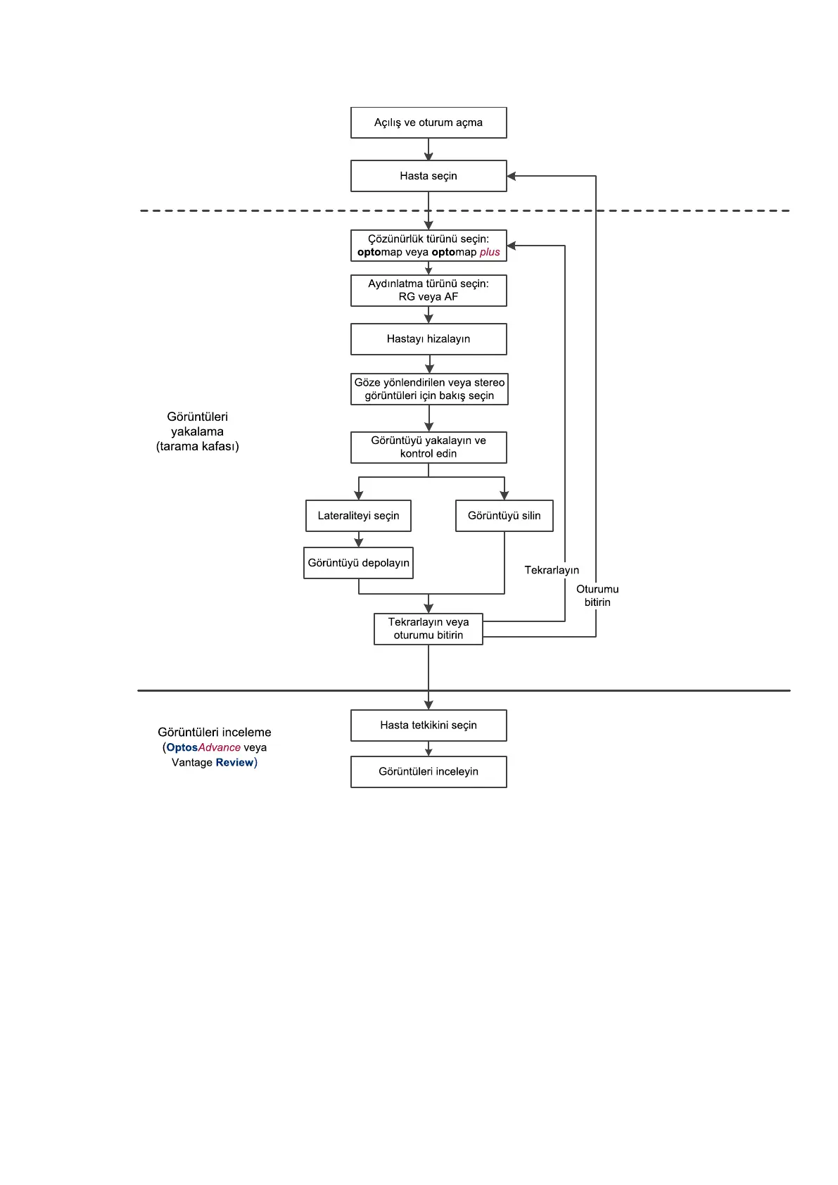
ŞEKİL 2: Örnek yakalama ve inceleme iş akışı
3.2.1 Hasta ayrınlarıyla çaşma
Görüntüleri yakalamadan önce yeni bir hasta eklemek veya mevcut bir hastayı seçmek için dokunmatik ekranı
kullanın.
Bir hastanın bilgilerini, hastanın soyadı veya hasta numarası girerek arayın. Eşleşen hasta kayıtları
yazdığınız rada görüntülenir. Hastanın doğum tarihini, adını ya da bu bilgilerin herhangi bir kaşımını
görüntülenen hasta adlarını filtrelemek üzere yazarak hasta kayıtlarını daha fazla filtreleyebilirsiniz.
Paa Numarası: G102748/9GSE Sayfa 33 / 64
Telif hak 2017, Optos plc. Tüm hakları saklıdır. Türkçe (Turkish)

Table of Contents

Related product manuals