EasyManua.ls Logo

Optos P200T - Εργασία Με Τα Στοιχεία Ασθενών

Optos P200T
264 pages
Print Icon
To Next Page IconTo Next Page
To Next Page IconTo Next Page
To Previous Page IconTo Previous Page
To Previous Page IconTo Previous Page
Loading...
Κεφάλαιο 3 - Τρόποι εκτέλεσης λειτουργιών
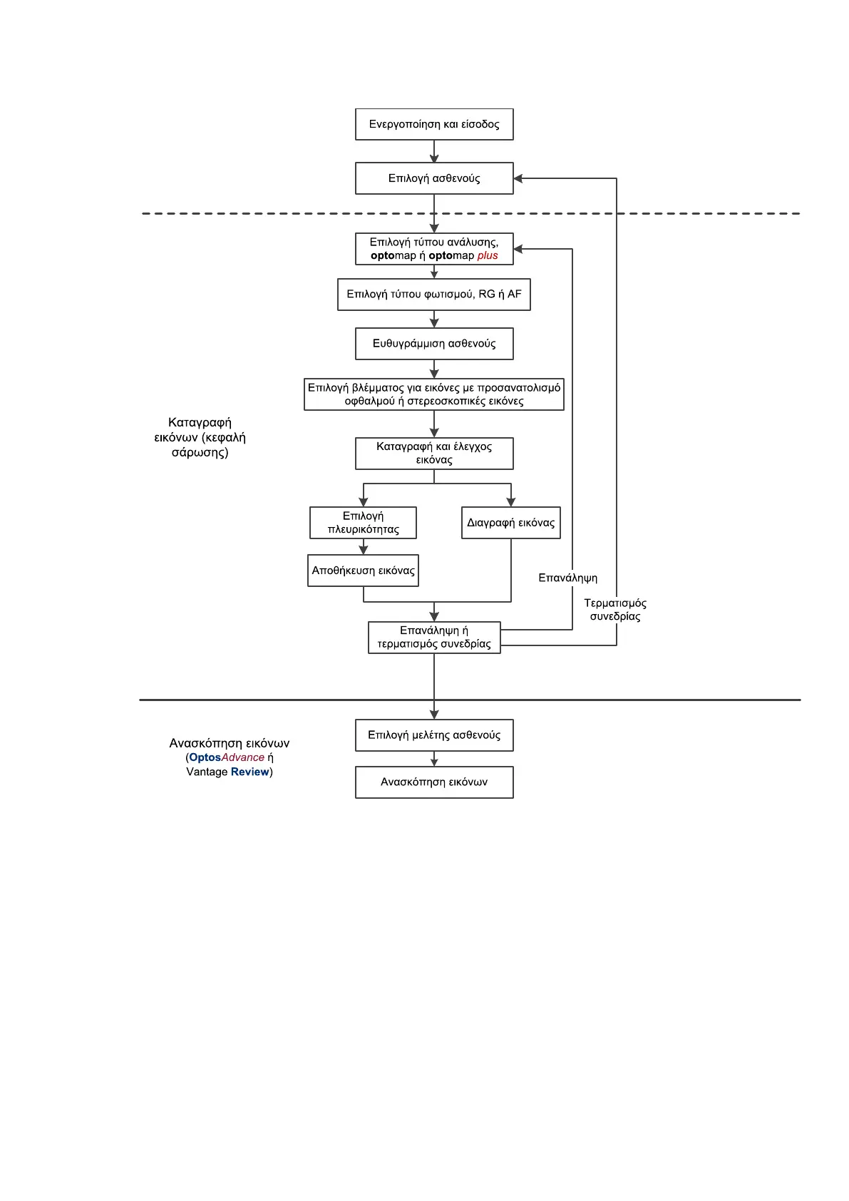
ΕΙΚΟΝΑ 2: Παράδειγμα ροής εργασίας για καταγραφή καιανασκόπηση εικόνων
3.2.1 Εργασία με τα στοιχεία ασθενών
Πριν από την καταγραφή εικόνων, χρησιμοποιήστε την οθόνη αφής για να προσθέσετε έναν νέο ασθενή ή να
επιλέξετε έναν υπάρχοντα ασθενή.
Εκτελέστε αναζήτηση για στοιχεία ενός ασθενούς, εισάγοντας το επώνυμο ή το αναγνωριστικό του ασθενούς. Οι
φάκελοι ασθενών που ταιριάζουν με τα κριτήρια εμφανίζονται καθώς πληκτρολογείτε. Μπορείτε να φιλτράρετε
τους φακέλους ασθενών περαιτέρω, πληκτρολογώντας την ημερομηνία γέννησης του ασθενούς, το όνομά του ή
έναν συνδυασμό αυτών των στοιχείων ώστε να φιλτραριστούν τα εμφανιζόμενα ονόματα ασθενών.
Κωδικός είδους: G102748/9GSE Σελίδα 35 από 72
Πνευματικά δικαιώματα 2017, Optos plc. Με επιφύλαξη κάθε δικαιώματος. Ελληνικά (Greek)

Table of Contents

Related product manuals