EasyManua.ls Logo

Optos P200T - Τρόπος Καταγραφής Εικόνων SLO

Optos P200T
264 pages
Print Icon
To Next Page IconTo Next Page
To Next Page IconTo Next Page
To Previous Page IconTo Previous Page
To Previous Page IconTo Previous Page
Loading...
Κεφάλαιο 3 - Τρόποι εκτέλεσης λειτουργιών
Οδηγίες καταγραφής
Τρόπος καταγραφής εικόνων SLO 38
Τρόπος καταγραφής εικόνων με προσανατολισμό οφθαλμού 39
Τρόπος καταγραφής στερεοσκοπικών εικόνων 40
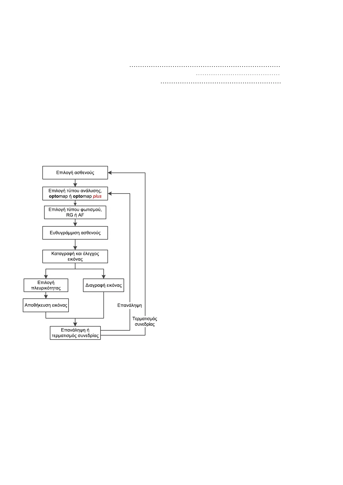
3.2.4 Τρόπος καταγραφής εικόνων SLO
Για καταγραφή εικόνων SLO, χρησιμοποιήστε την παρακάτω διαδικασία. Έχετε τη δυνατότητα καταγραφής των
ακόλουθων τύπων εικόνων:
l
optomap
l
optomap plus
l
optomap af
ΕΙΚΟΝΑ 3: Ροή εργασίας για καταγραφή SLO
1.
Επιλέξτε τον απαιτούμενο τύπο φωτός και ανάλυσης SLO. Πρέπει να επιλέξετε Κόκκινο/Πράσινο ή AF
και optomap ή optomap plus.
2.
Τοποθετήστε τον ασθενή, δείτε την ενότητα Τρόπος προετοιμασίας για καταγραφή εικόνων στην
προηγούμενη σελίδα.
3.
Ευθυγραμμίστε τον ασθενή, δείτε την ενότητα Τρόπος ευθυγράμμισης του ασθενούς στην
προηγούμενη σελίδα.
4.
Ζητήστε από τον ασθενή να ανοίξει και τα δύο μάτια του διάπλατα, να κοιτάξει το κέντρο του στόχου
ευθυγράμμισης και να πλησιάσει έως ότου να μπορεί να βλέπει ολόκληρο τον στόχο.
Σελίδα 38 από 72 Κωδικός είδους: G102748/9GSE
Ελληνικά (Greek) Πνευματικά δικαιώματα 2017, Optos plc. Με επιφύλαξη κάθε δικαιώματος.

Table of Contents

Related product manuals