EasyManua.ls Logo

Optos P200T - SLO Görüntüleri Nasıl Yakalanır

Optos P200T
264 pages
Print Icon
To Next Page IconTo Next Page
To Next Page IconTo Next Page
To Previous Page IconTo Previous Page
To Previous Page IconTo Previous Page
Loading...
Bölüm 3 - Nasıl yapılır...
3.2.4 SLO görünleri nal yakalanır
SLO görüntüleri yakalamak için ağıdaki prosedürü uygulayın. Aşağıdaki görüntü modalitelerini yakalama
seçeneğiniz varr:
l
optomap
l
optomap plus
l
optomap af
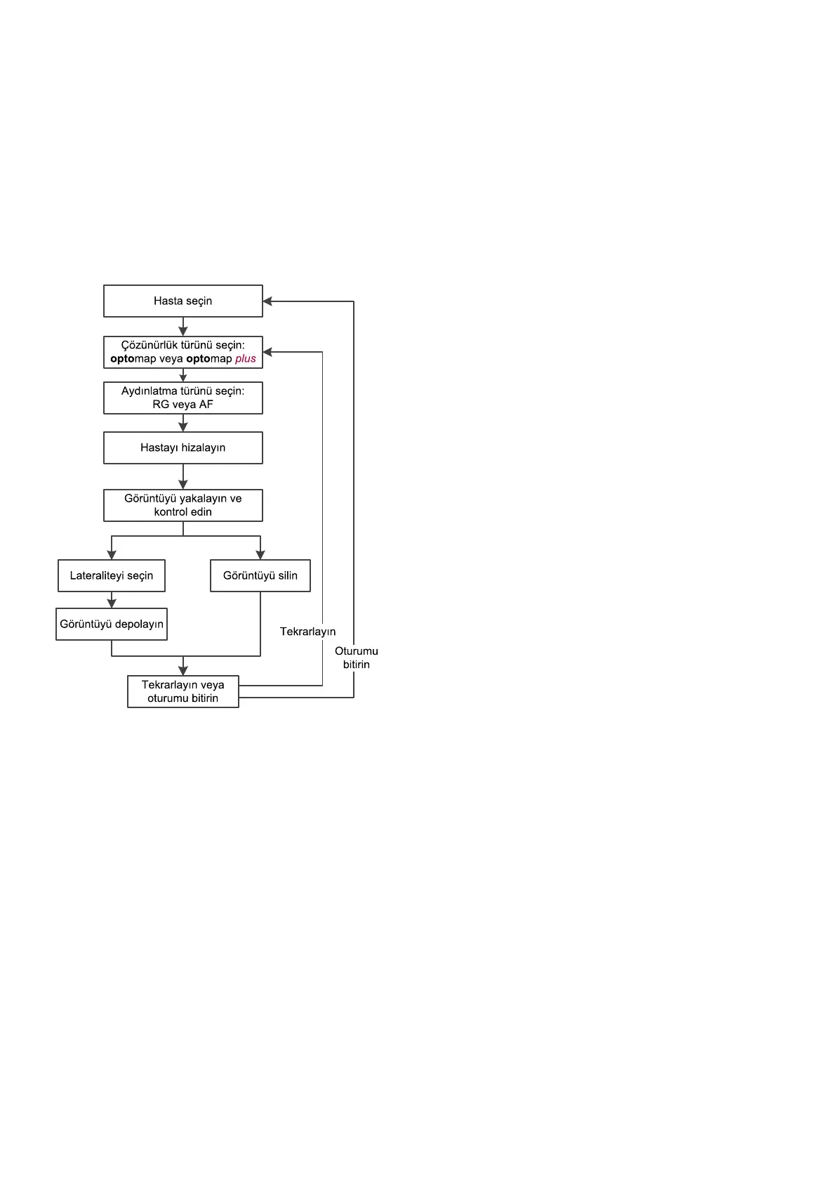
ŞEKİL 3: SLO yakalama akışı
1.
Gereken SLO ışık ve çözünürlük tiplerini seçin. Kırmızı/Yeşil veya AF ile optomap veya optomap plus
seçmelisiniz.
2.
Hastayı yerleştirin, bkz. rüntü yakalamaya nasıl hazırlanılır önceki sayfada.
3.
Hastayı hizalayın, bkz. Hasta nasıl hizalanır önceki sayfada.
4.
Hastadan iki zünü de iyice açması, hizalama hedefinin merkezine bakması ve hedefin
tamamı görene kadar yaklaşması isteyin.
5.
Görüntüyü manuel olarak veya otomatik yakalama ile yakalayın.
l
Otomatik yakalama: Otomatik yakalama dokunmatik ekranda Açık konumundayken
etkindir. Hasta doğru şekilde hizalandığında sistem bir görüntü yakalar. Manuel olarak
görüntü yakalamak için ekrana basabilirsiniz.
l
Manuel yakalama: Göz bebeği artı işaretinin merkezinde ve hasta hizalama hedefi yeşil
olduğunda, görüntü yakalamak üzere ekrana basın.
6.
Görüntülerin kalitesini kontrol edin, bkz. Göntü yakalandıktan sonra yapılacaklar sayfa 38.
Sayfa 36 / 64 Parça Numarası: G102748/9GSE
Türkçe (Turkish) Telif hakkı 2017, Optos plc. Tüm hakları saklıdır.

Table of Contents

Related product manuals