EasyManua.ls Logo

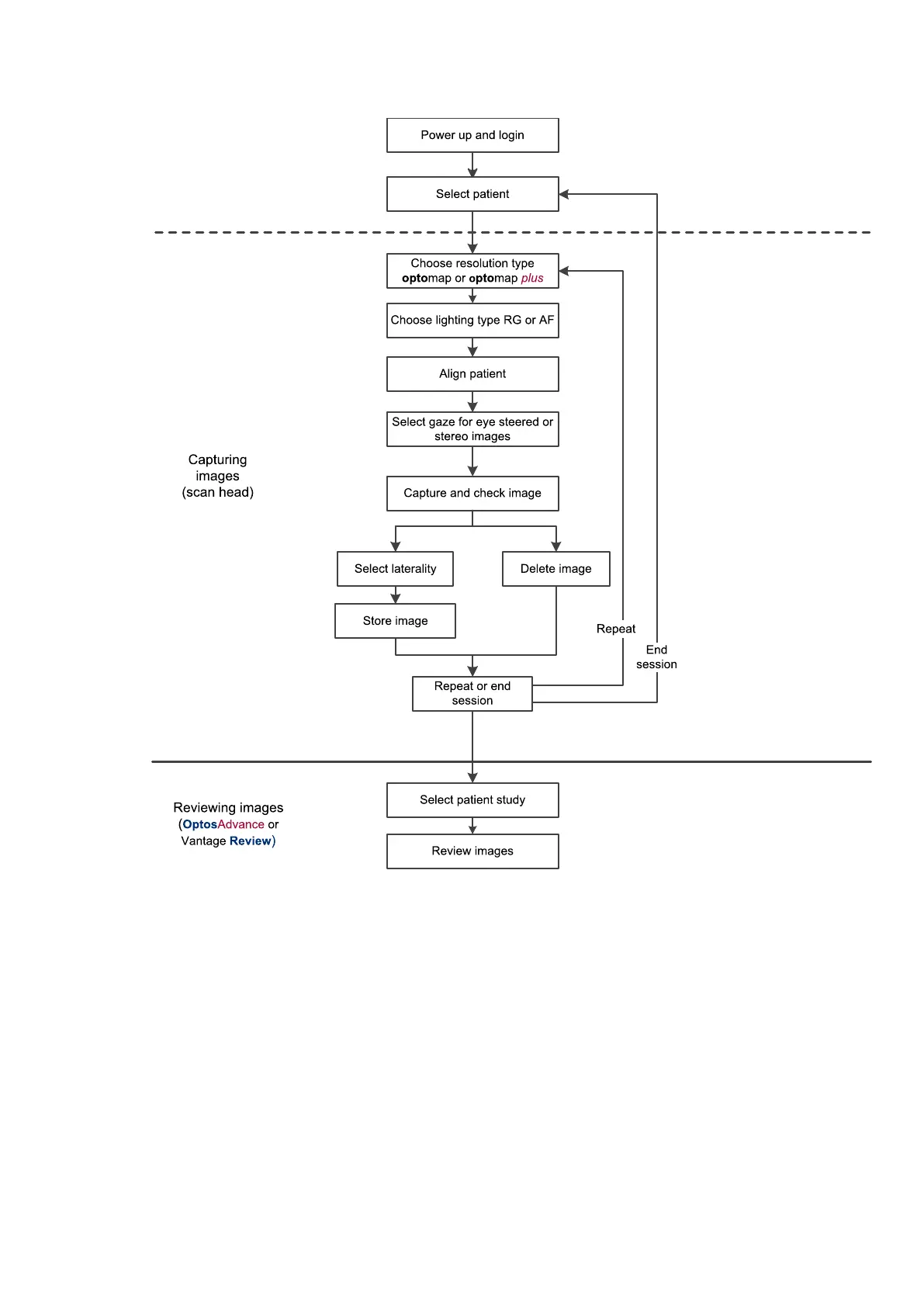
Optos P200T - Working with Patient Details; FIGURE 2: Example Capture and Review Work Flow

Optos P200T
264 pages
Print Icon
To Next Page IconTo Next Page
To Next Page IconTo Next Page
To Previous Page IconTo Previous Page
To Previous Page IconTo Previous Page
Loading...
Chapter 3 - How to...
FIGURE 2: Example capture and review work flow
3.2.1 Working with patient details
Before you capture images use the touch screen to add a new patient or select an existing patient.
Search for a patient's details by entering the patient's last name or their patient ID. The matching patient
records are displayed as you type. You can filter the patient records further by typing the patient's date of birth,
first name or any mix of these details to filter the patient names displayed.
Part Number: G102748/9GSE Page 33 of 65
Copyright 2017, Optos plc. All rights reserved. English

Table of Contents

Related product manuals