EasyManua.ls Logo

Panasonic DMR-E55PL - Display

Panasonic DMR-E55PL
114 pages
Print Icon
To Next Page IconTo Next Page
To Next Page IconTo Next Page
To Previous Page IconTo Previous Page
To Previous Page IconTo Previous Page
Loading...
H
H
H
H
H
H
L
CONT
5
5 CONT
22
8
VB3
2VB
ON
ON
ON
ON
1 VIN
C0DBEFG00003
3
(REG.D+1.2V)
VOUT
8 VIN
C0CBCDD00008
1
(REG.XSW+5.2V)
VO
81IC7501-
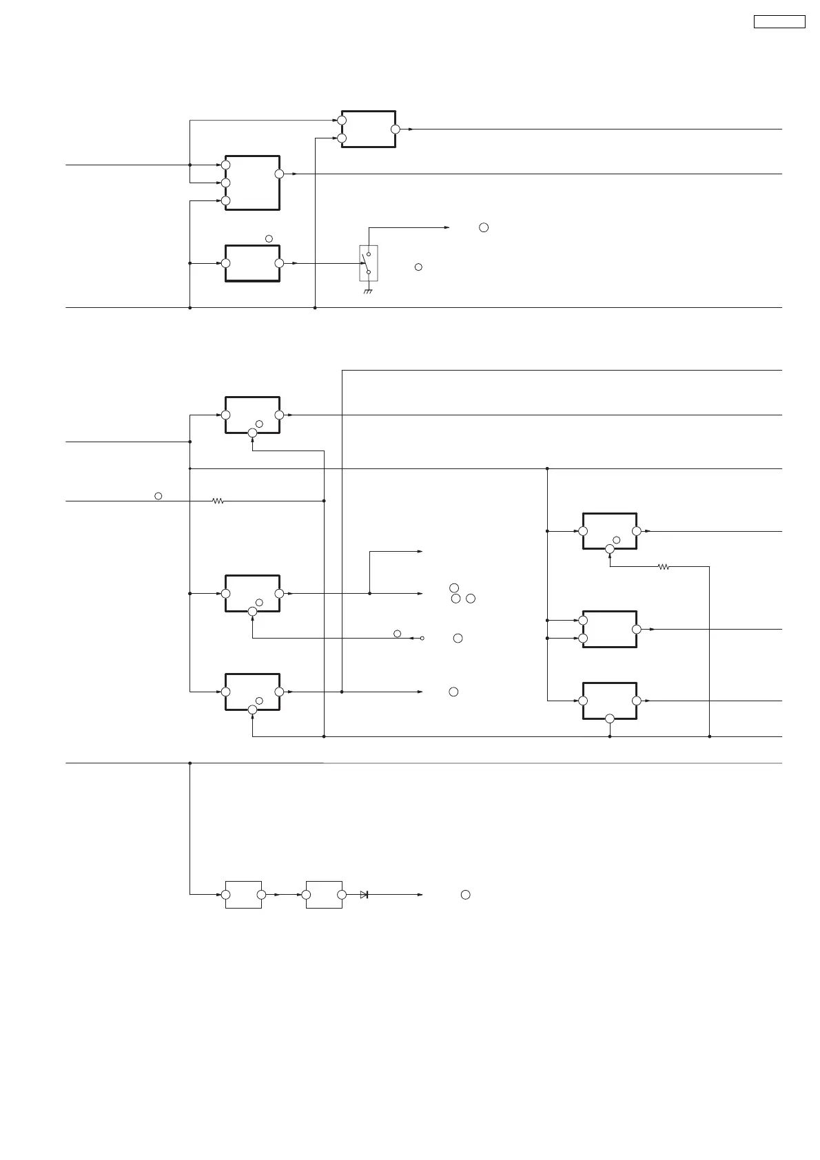
DMR-E55PLS
Power Supply Block Diagram
IC7501- 89
JC P ON
X SW+5.8V
POWER ON
UNREG+38V
9TO TU7401-6
(POWER TRANS.)
T7501
42
IP7501
1
(REG.ANA+3.3V)
IC1508
1
2
3VIN VOUT
(REG.D+5V)
C0CBCDD00006
VOVIN 18
(REG.AU+5V)
C0CBCDC00026
5
1
4VIN VOUT
JK3903-
(REG.ANA+5V)
C0CBCDD00002
4
3
5VIN VOUT
137
TU7401- ,
IC7404- /
(REG.JC+5V)
C0DBAHG00013
1
2
3VIN VOUT
X SW+13V
(SYS PFAIL OUT)
QR7502
OUTVDD
(SYS PFAIL OUT)
1
C0EBE0000194
2
D+3.3V
VOUT
VIN
VIN
1
8
C0DBEGG00003
7
(REG.D+1.5V)
D+1.8V
IC3001 (+5V)
IC1509
IC1510
IC7505
C0DBEGD00002
IC1502
IC1506
IC4004
IC1505
IC1507
H
41
DMR-E55PL

Table of Contents

Related product manuals