EasyManua.ls Logo

Panasonic DMR-E55PL - Display

Panasonic DMR-E55PL
114 pages
Print Icon
To Next Page IconTo Next Page
To Next Page IconTo Next Page
To Previous Page IconTo Previous Page
To Previous Page IconTo Previous Page
Loading...
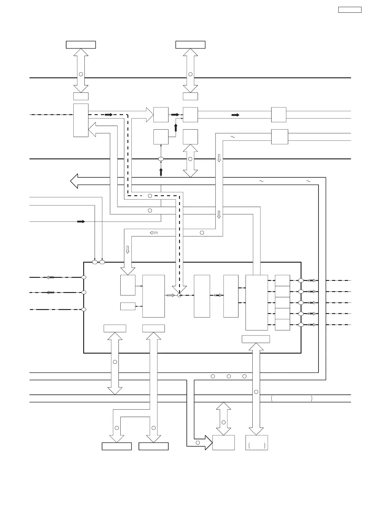
SDRAM
16bit/128M-
ST0 ST7
16-1/211TC TC-1/2 13DATA / ADDRESS BUS LINE
4TC
DATA(MSD16 MSD31)/ADDRESS BUS LINE(MSA1 MSA7)
16
TC
DATA/ADDRESS BUS LINE
R656DEC
R656ENC
VCLKPCLK
290171
I/F
SDRAM
15
T
C
2
/
1
-
6TC
MEMORY
WORKING
SD16-SD31 DATA BUS LINE
SA0-SA25 ADDRESS BUS LINE
17
T
C
IC6004
BUFFER
2
78
5
11
TC
T
C
T
C
T
C
T
C
1
T
C
SYNCHRO.
FRAME
IC50002IC50001
WMDET
AUDIO
CPPM
CPRM
CSS
MCP10
AV-DEC
SDRAM I/F
I/F
HOST
OSD
PROS
POST
ENC
LOCAL
APPROVAL
CSS
I/F
SDRAM
PS I/F
STREAM
I/F
HOST
ENC
AUDIO
ENC
VIDEO
384fs
27MHz
DAC3
DAC2
DAC1
DAC5
DAC4
191
190
187
196
195
256
263
IC6005
SDRAM
16bit/64M
SDRAM
16bit/64M
EE DATA
MN2DS0011-H
(AV DEC / MAIN CPU)
ENCODER
NTSC/PAL
ADOUT3
262 IECOUT
ADIN
SDRAM
16bit/256M
C3ABRG000036
178
C3ABPJ000017
SDRAM
32bit/64M
9
T
C
32bit MAIN CPU
2
/
1
-
/
TC
/
C3ABPG000068C3ABPG000068
C0JBAZ001466 C3ABQG000068
IC6001
IC3402 IC3408
51
DMR-E55PL

Table of Contents

Related product manuals