EasyManua.ls Logo

Panasonic DMR-E55PL - Display

Panasonic DMR-E55PL
114 pages
Print Icon
To Next Page IconTo Next Page
To Next Page IconTo Next Page
To Previous Page IconTo Previous Page
To Previous Page IconTo Previous Page
Loading...
272625242322212019181716151413121110987654321
P
T
V
A
A
L OUT
R OUT
-
-
-
SDA
SCL
GND
-
VIDEO OUT
AGC OUT
AFT
GND
-
REG 5V
IF IN
IF OUT
-
BTL
-
REG 5V
-
SDA
SCL
-
TU
AGC
VSSOUT - +
+-OUTVCC
R7404 100
100
R7403
16V10
C7433
16V10
C7432
100
R7407
100
R7406
TL7401
0
K7403
680
R7452
K7401 0
TU VIDEO IN
TUNER R
J0JHC0000032
LB7402
C7404 0.01
C7405 6.3V47
(AMP)
2SB1218A0L
Q7401
0
K7404
TUNER L
6.3V47
C7437
0.1
C7436
13K
R7446
2.2K
R7445
15K
R7444
1K
R7443
2.2K
R7442
(JC CLK OUT)
C0BBBB000006
IC7404
470
R7419
470
R7418
C7417 50V1
C7416 0.01
D7401 MAZ4300NMF
JC REG5V
UNREG38V
ENGD6201D
TU7401
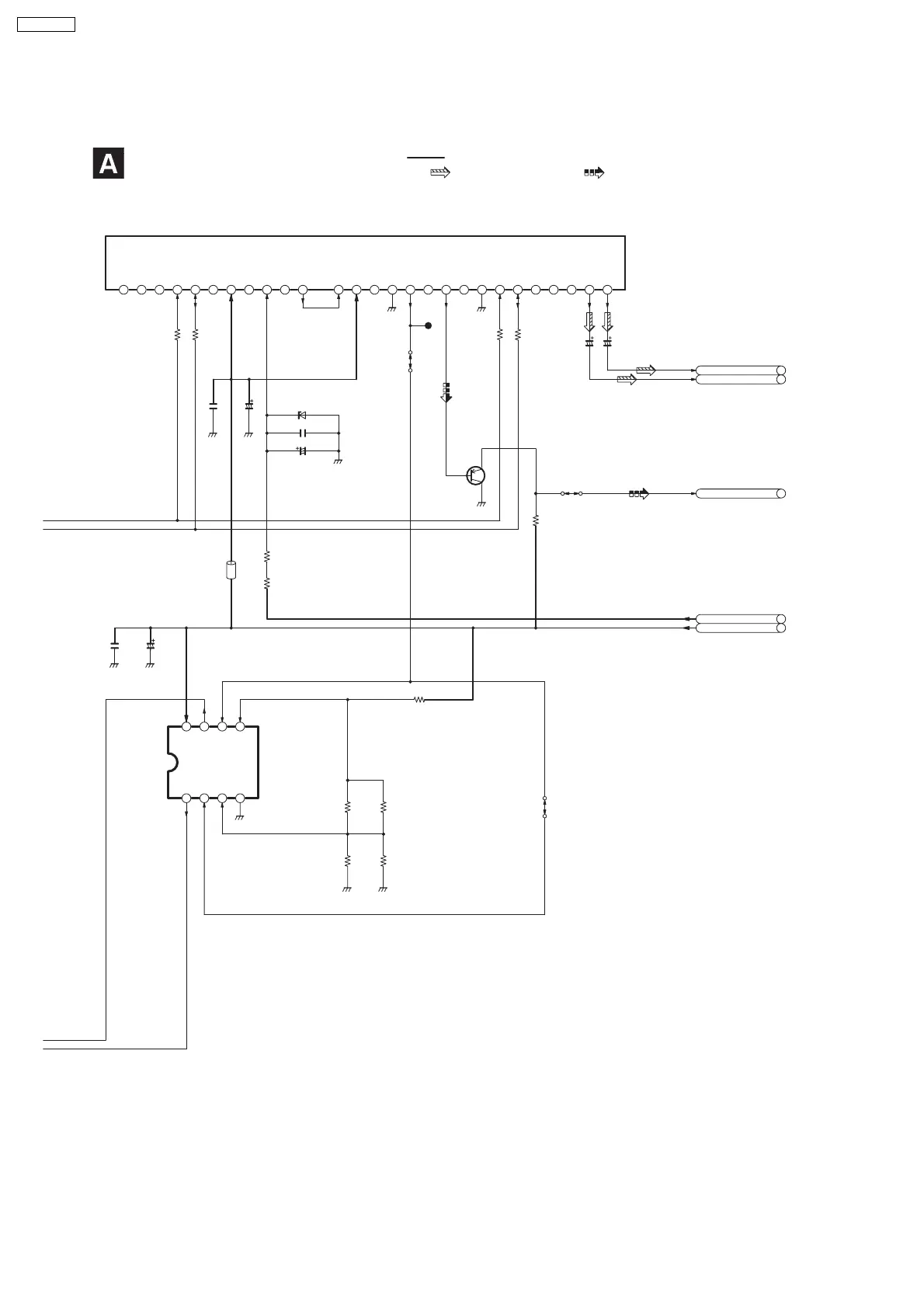
SCHEMATIC DIAGRAM - 4
MAIN (MAIN NET) CIRCUIT (M)
: MAIN SIGNAL LINE : VIDEO SIGNAL LINE
: +B SIGNAL LINE
4321
5678
60
DMR-E55PL

Table of Contents

Related product manuals