EasyManua.ls Logo

Panasonic DMR-E55PL - Display

Panasonic DMR-E55PL
114 pages
Print Icon
To Next Page IconTo Next Page
To Next Page IconTo Next Page
To Previous Page IconTo Previous Page
To Previous Page IconTo Previous Page
Loading...
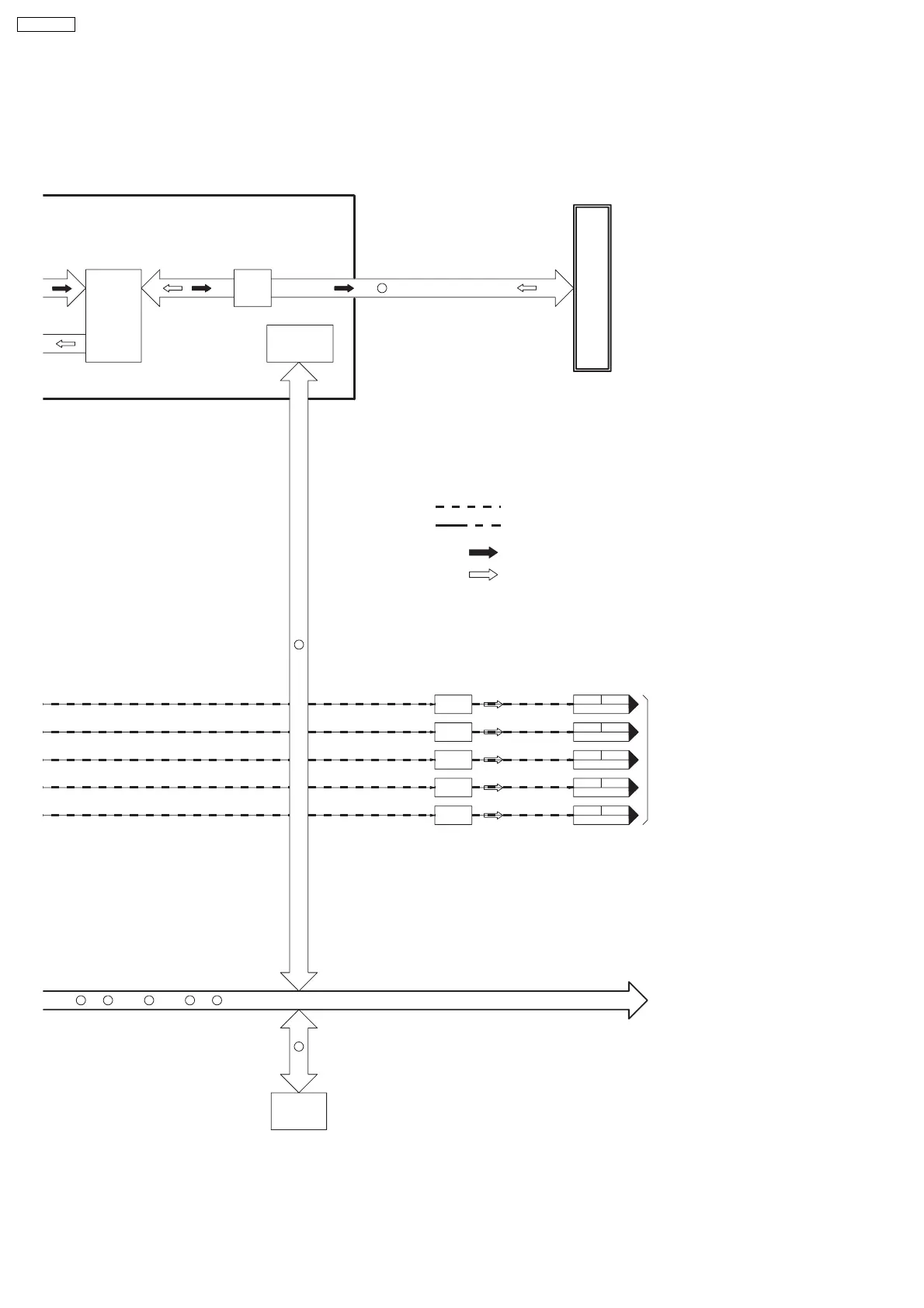
Miniboot:Load main program and updata firmwave.
#Loader:Load booting and miniboot program.
program at "WORKING MEMORY".
4."MAIN CPU" is controled by Downloaded main
miniboot and download it to "WORKING MEMORY".
3.Search main program at "DATA STRAGE" by
by loader and download it to "WORKING MEMORY".
2.Search miniboot program at "DATA STRAGE"
1."LOADER" is booted.
<Booting process for Digital PCB>
AUDIO EE SIGNAL
VIDEO EE SIGNAL
I/F
IDE
BLOCK SECTION
VIDEO
TO ANALOG
Q50003
BUFFER
Q50002
BUFFER
Q50001
BUFFER
Q50005
BUFFER
Q50004
BUFFER
2
/
1
-
12
T
C
18
3TC
T
C
34
P7402P9001
30
P7402P9001
26
P7402P9001
18
P7402P9001
22
P7402P9001
I/F
MICON
RTSC
RPR OUT DM
BPB OUT DM
GPY OUT DM
C OUT DM
IC6003
LOADER
Y OUT DM
E
V
I
R
D
M
A
R
D
V
D
DMR-E55LS
Digital Block Diagram
:PB SIGNAL
:REC SIGNAL
//12TC 17TC-1/2TC 14 / -1/2TC 15 / -1/2TC 18
C3CBLD000088
52
DMR-E55PL

Table of Contents

Related product manuals