EasyManua.ls Logo

Panasonic DMR-E55PL - Display

Panasonic DMR-E55PL
114 pages
Print Icon
To Next Page IconTo Next Page
To Next Page IconTo Next Page
To Previous Page IconTo Previous Page
To Previous Page IconTo Previous Page
Loading...
H
H
H
H
H
H
L
L
H
L
L
H
H
H
L
< NSW 5V >
< NSW 5V >
< XSW 5.2V >
TL7514
ERJ3GEY0R00V
LB7508
ERJ3GEY0R00V
LB7507
TL7513
22K
R7633
A7
A8
A9
A10
A6
A5
A12
A13
A14
B21
B20
R7563 100
B11
B10
B9
B8
B7
B6
B5
B4
B3
B2
B1
0.1
C7595
22K
R7585
47K
R7604
0.01
C7650
0.01
C7620
C7604 0.1
100
R7569
C7613 0.01
C7612 0.01
C7611 0.01
8.2K
R7589
R7638 100
R7637 100
R7636 100
100P
C7583
J0JCC0000060
LB7501
3.9K
R7561
0.01
C7602
4.7K
R7588
0
C7609
K7507 0
K7504 0
K7509 0
R7556 100
CL7502
CL7501
TL7504
100K
R7570
10K
R7548
C7652 1
0
K7512
TL7503
(TIMER)
C2CBJG000381
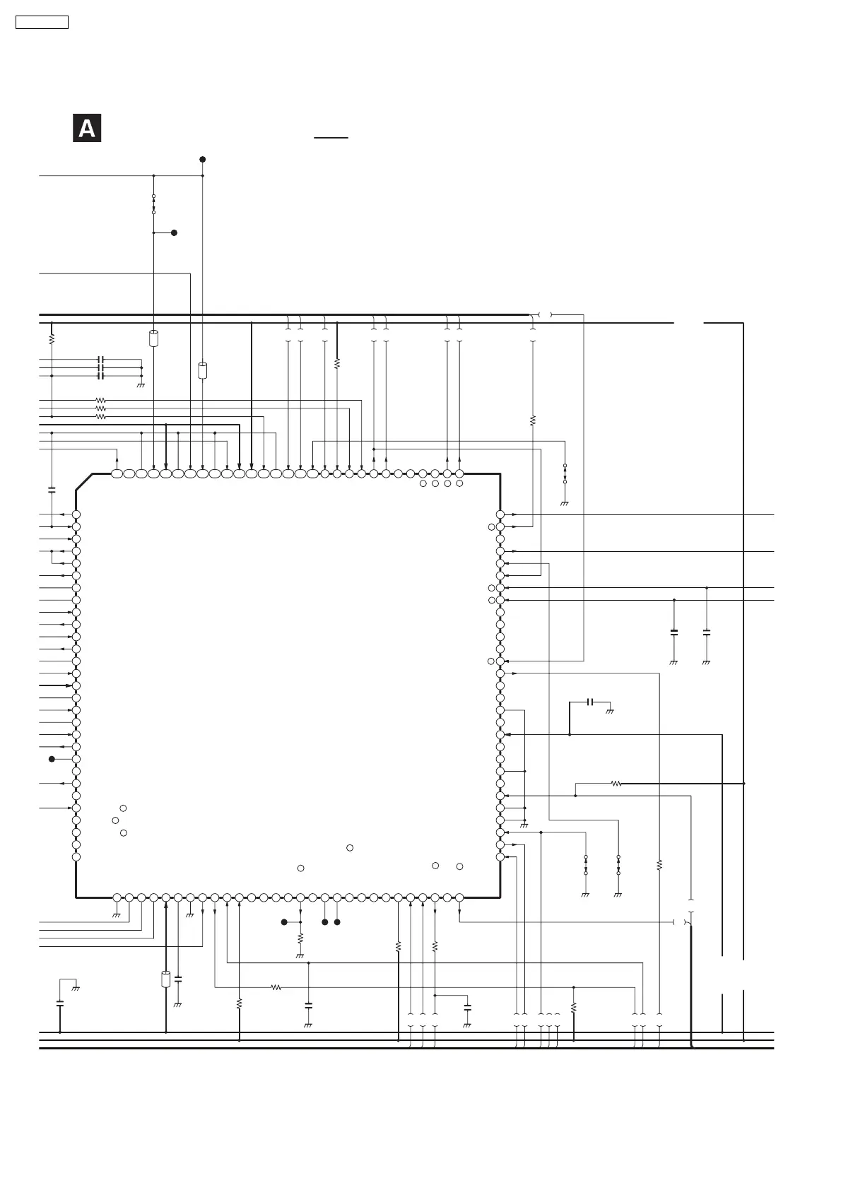
IC7501
NC
P SAVE
HIFRDY
NET BUS REQ
NC
NC
NC
NC
FILAMENT ON
NET LED
NET LED
NC
TEST2
NC
NC
NC
BUSY
XFWE
UARTG2P
UARTP2G
SLICEON OUT
M1
TEST1
VDD2
LP4FSC
LP2FSC
LP3FSC
JC P ON
EPG ON
NET P ON
HIFEBL
XSH RES
XINTPOUT
XINTMOUT
KEYIN1
KEYIN2
KEYINT
L1 SWIDE
BS LEVEL
DC L CH
DC R CH
AVSS
KEYIN3
VREF
AVCC
TBUS RXD
START
SYNCIN
SVREF
VSS1
VDD3
CVIN1
FSCIN
VSS3
RST UART
SW UART
NC
NC
FAN LOCK
DVD LED R
NC
PC SEL LED
SD SEL LED
VCC
DVD SEL LED
VSS
NC
HDD SEL LED
TIME WARP LED
HDD PFAIL
DVD LED M
POWER LED
HDD LED
LED L2
PFAIL
SYS PFAIL
XINTM
IR BUSY
FL RESET
DR P ON
IR CS
NC
BS ANT POW
BOOSTER
TV ANT POW
NC
FAN PWM OUT
NC
125Hz
XTMUTE
SLICEON
NC
XMPREQ
XNMI
VCC
XIN10MHz
VSS
XOUT
XRESET
XCOUT
XCIN32.768KHz
CNVSS
BYTE
FL CLK
FL RXD
FL TXD
IR
J CLK
NC
TBUS CLK
P SAVE
TBUS TXD
FL CS
VSS2
SYNC DET
POWER ON
SCHEMATIC DIAGRAM - 12
MAIN (TIMER) CIRCUIT (T)
: +B SIGNAL LINE
3
4
2
1 87
84
85
5
6
7
8
9
10
11
12
13
14
15
16
17
18
19
20
21
22
23
24
25
26
27
28
29
86
83
82
81
80
79
78
77
76
75
74
73
72
71
70
69
68
67
66
65
64
63
62
61
60
59
116 115 114 113 112 111 110 109 108 107 106 105 104 103 102 101 100 99 98 97 96 95 94 93 92 91 90 89 88
30 31 32 33 34 35 36 37 38 39 40 41 42 43 44 45 46 47 48 49 50 51 52 53 54 55 56 57 58
68
DMR-E55PL

Table of Contents

Related product manuals