EasyManua.ls Logo

Panasonic DMR-E55PL - Panel Circuit

Panasonic DMR-E55PL
114 pages
Print Icon
To Next Page IconTo Next Page
To Next Page IconTo Next Page
To Previous Page IconTo Previous Page
To Previous Page IconTo Previous Page
Loading...
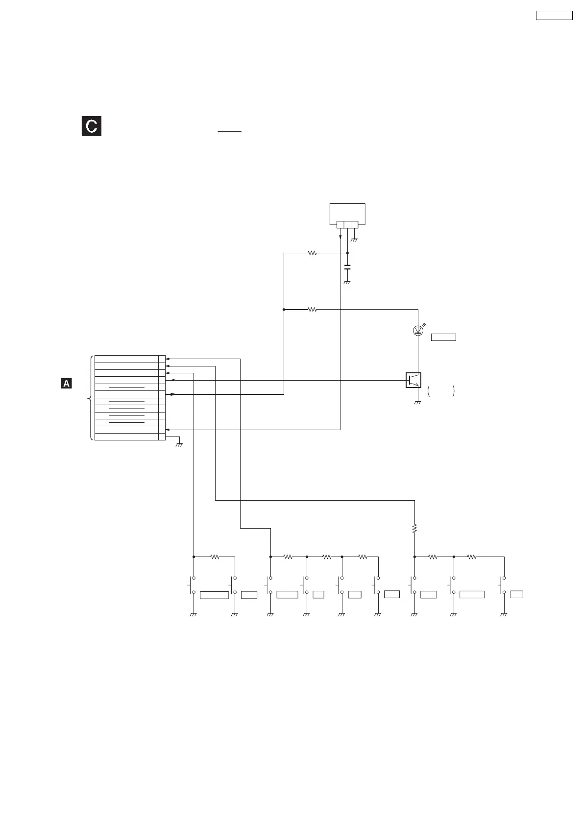
19.10. PANEL CIRCUIT
321
GND
IR
N SW 5V
TWARP LED
KEYIN1
KEYIN3
KEYIN2
12
11
10
9
8
7
6
5
4
3
2
1
220
R7802
2.7K
R7825
R7827 3.3K
R7826 2.2K
R7819 3.3KR7818 2.2K
R7817 2.7K
R7809 2.7K
33
R7801
(REMOTE CON.SENSOR)
B3RAD0000071
IR7801
EVQ11G07K
S7820
TIME-WARP
SKIP-R
EVQ11G07K
S7813
EVQ11G07K
S7811
REC
EVQ11G07K
S7802
SKIP-F
PLAY
EVQ11G07K
S7821
EVQ11G07K
S7819
CH-UP
STOP
EVQ11G07K
S7812
EVQ11G07K
S7809
CH-DOWN
OPEN/CLOSE
EVQ11G07K
S7801
TIME-WARP
B3ABA0000396
D7801
LED DRIVE
TIME WARP
UNR221400L
QR7801
1
C7801
P7801
SCHEMATIC DIAGRAM - 33
PANEL CIRCUIT
TO
MAIN
(TIMER)
CIRCUIT (T)
(P7504) ON
SCHEMATIC
DIAGRAM-11
: +B SIGNAL LINE
89
DMR-E55PL

Table of Contents

Related product manuals