EasyManua.ls Logo

Panasonic DMR-E55PL - 19 Schematic Diagram; Main (Sub Power) Circuit (P); Display

Panasonic DMR-E55PL
114 pages
Print Icon
To Next Page IconTo Next Page
To Next Page IconTo Next Page
To Previous Page IconTo Previous Page
To Previous Page IconTo Previous Page
Loading...
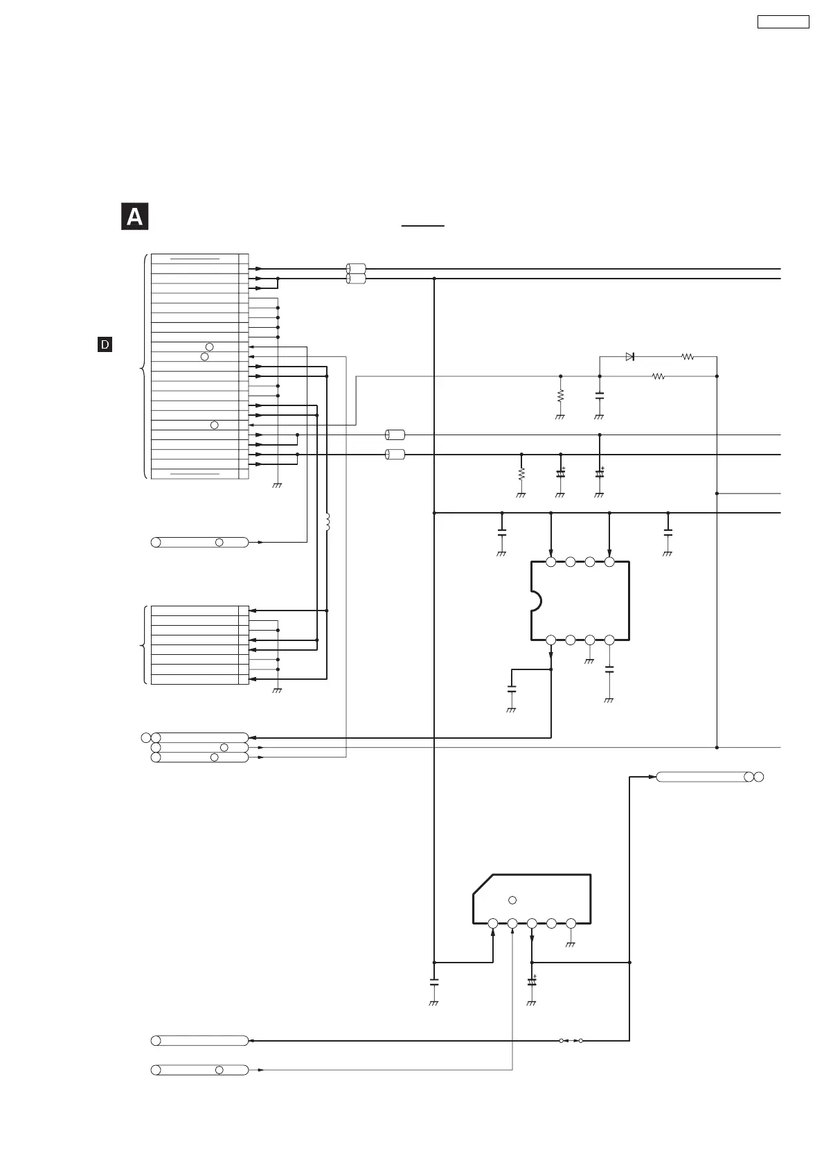
19 Schematic Diagram
19.1. MAIN (SUB POWER) CIRCUIT (P)
H
L
H
H
H
RWDJ05-050
K1502
JC REG 5V
V
L1501 G0A220G00018
1
C1516
A
TM
T
P1501
P1502
0.1
C1515
25V47
C1540
6.3V1000
C1539
270
R1516
GND
NC
ON
V IN
V OUT
CN
GND
NC
CONT
NC
NC
VO VIN
10V47
C1505
1
C1503
100
R1503
MA2C165001VT
D1501
3.3K
R1502
1
C1512
8.2K
R1501
DR P ON
JC REG5V
J0JKB0000003
LB1505
J0JKB0000003
LB1504
LB1503 J0JHC0000032
LB1501 J0JHC0000032
1
C1514
1
C1513
P SAVE
POWER ON
X SW 5.2V
T
T
T
C0DBAHG00013
IC1502
(REG.JC+5V)
(REG.XSW+5.2V)
C0CBCDD00008
IC1505
T
JC P ON
SCHEMATIC DIAGRAM - 1
MAIN (SUB POWER) CIRCUIT (P)
TO
POWER
CIRCUIT
(PS102) ON
SCHEMATIC
DIAGRAM-35
TO DVD RAM
DRIVE UNIT
:+B SIGNAL LINE
L
H
H
GND
D1.8V
D1.8V
D3.3V
D3.3V
POWER ON
DR5V
DR5V
DRGND
DRGND
DR12V
DR12V
P SAVE
DR P ON
GND
GND
GND
GND
X SW 5.8V
X SW 5.8V
X SW13V
23
22
21
20
19
18
17
16
15
14
13
12
11
10
9
8
7
6
5
4
3
2
1
DR12V
GND
GND
DR5V
DR5V
GND
GND
DR12V
8
7
6
5
4
1
3
2
5678
4321
54321
57
DMR-E55PL

Table of Contents

Related product manuals