EasyManua.ls Logo

Panasonic DMR-E55PL - Display

Panasonic DMR-E55PL
114 pages
Print Icon
To Next Page IconTo Next Page
To Next Page IconTo Next Page
To Previous Page IconTo Previous Page
To Previous Page IconTo Previous Page
Loading...
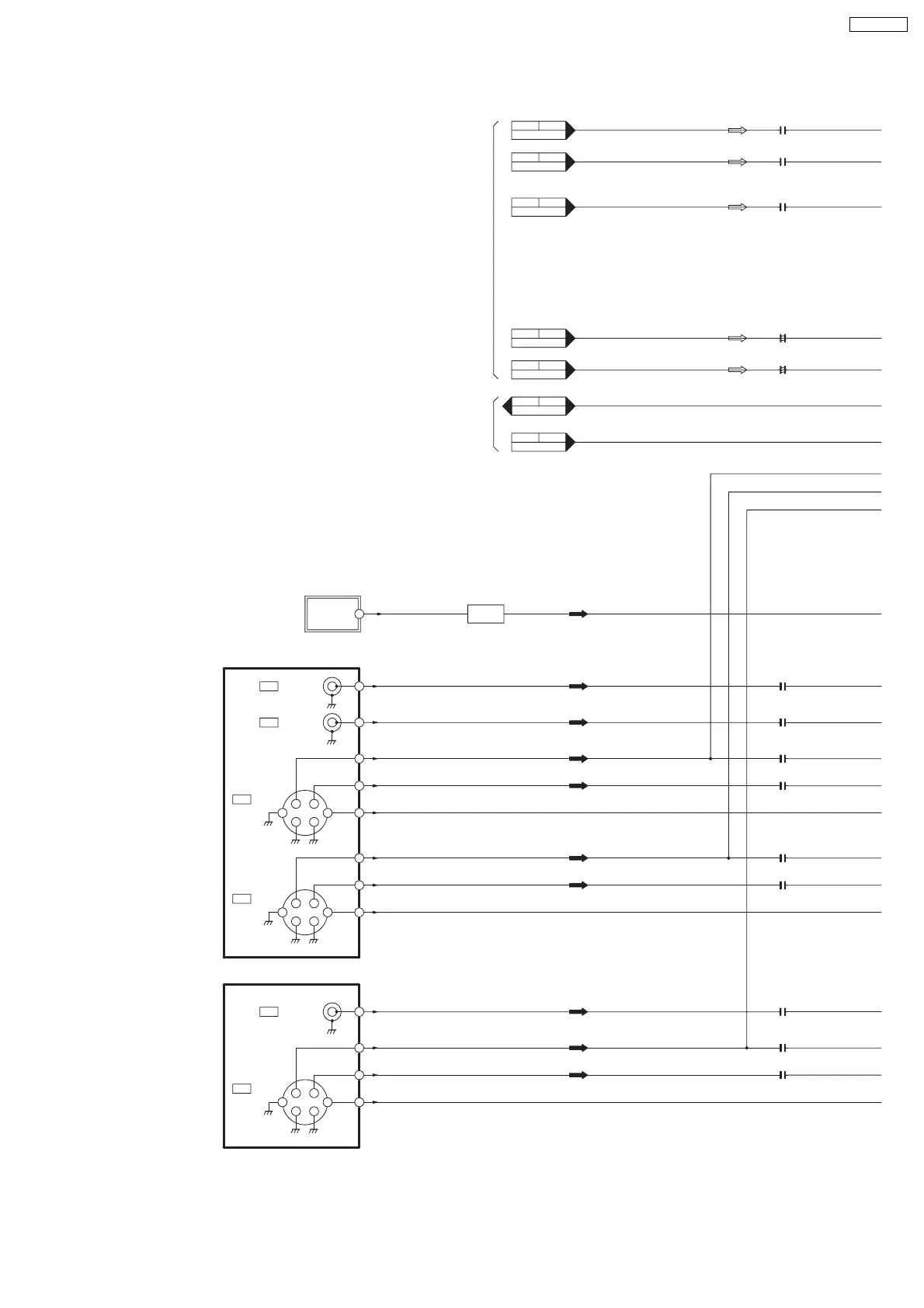
IIC CLOCK
IIC DATA
TU V IN
L2
L2
L1
L3
L1
L3
Q7401
AMP18
34
30
26
22
18
GLUE SECTION
DIGITAL
FROM/TO
21
19
P7402
P7402P9001
P9001
C/S DET1
CPN 1Y IN
CPN 1C IN
C/S DET3
CPN 3Y IN
CPN 3C IN
LINE 1V IN
LINE 3V IN
Y
C
C
Y
Y
C
C/S DET2
CPN 2Y IN
CPN 2C IN
LINE 2V IN
VIDEO IN 7
12
IN
S-VIDEO
6
11
FRONT A/V JACK
JK3904
10
IN
S-VIDEO
11
9
6
3
4
IN
S-VIDEO
13VIDEO IN
VIDEO IN 14
JACK
EXTERNAL A/V IN
JK3901
U/V TUNER PACK
TU7401
VIDEO OUT
BLOCK SECTION
FROM DIGITAL
P7402P9001
P9001 P7402
P7402P9001
P7402P9001
P7402P9001
RPR CROUT DM
BPB CBOUT DM
GPY YOUT DM
YOUT DM
COUT DM
43
DMR-E55PL

Table of Contents

Related product manuals