EasyManua.ls Logo

Risco ProSYS Plus - Wired Expansion Modules Installed on RISCO Bus Lines

Risco ProSYS Plus
64 pages
Print Icon
To Next Page IconTo Next Page
To Next Page IconTo Next Page
To Previous Page IconTo Previous Page
To Previous Page IconTo Previous Page
Loading...
09/2016 Page 17 5IN2371 C
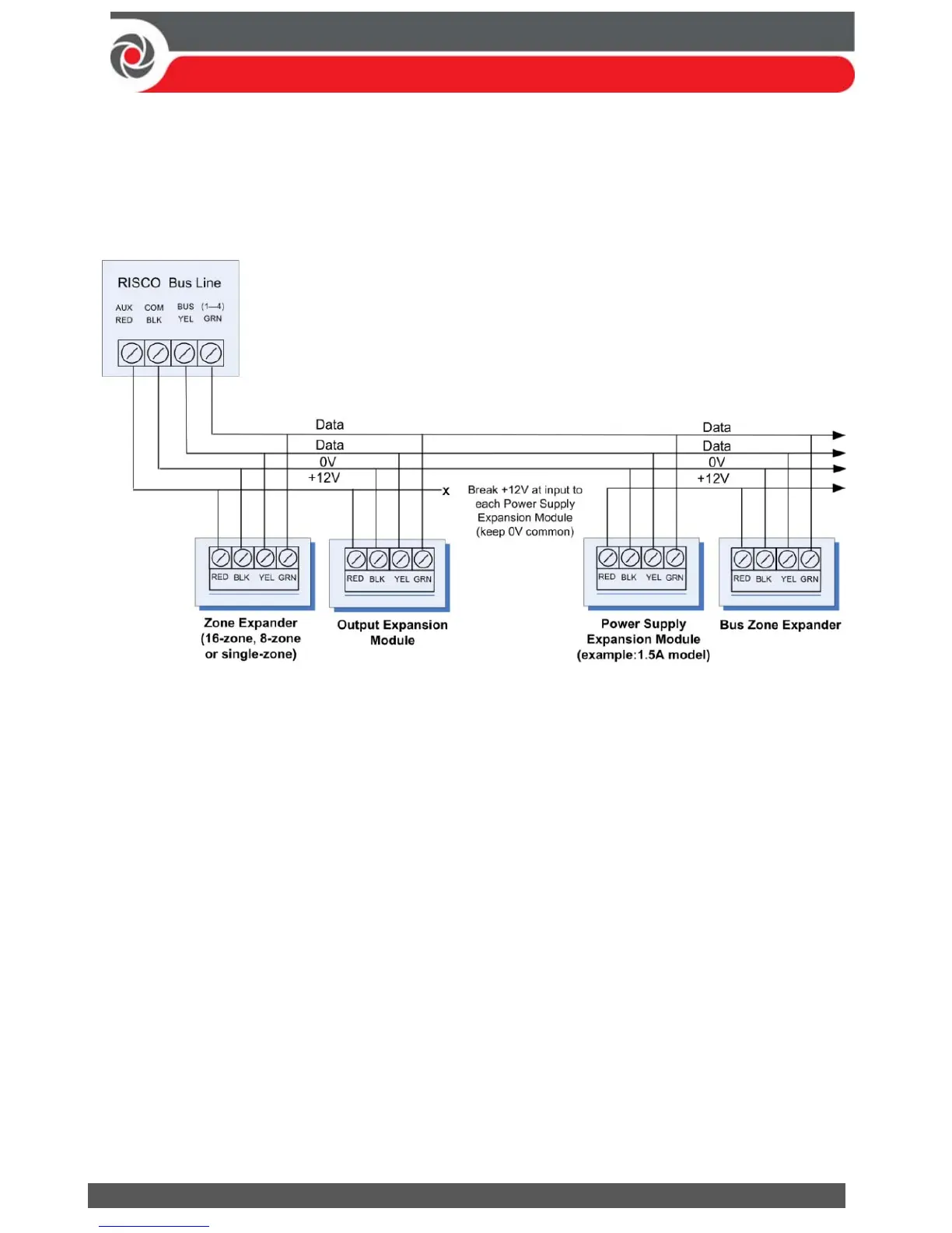
Wired Expansion Modules Installed on RISCO Bus Lines
The following shows different types of wired expansion modules typically
installed on a RISCO bus line (all are bus devices). Note that wireless expanders
can also be wired to a RISCO bus line.
NOTES:
The parallel wiring system supports parallel connections from any point along the
wiring.
Maximum wire run permitted is 300 meters (1000 feet) for each leg of a bus line.
In case of bus communication problems, connect two of the supplied 2.2K Ω
resistors, with one at each end of the bus data terminals (connecting the green
to the yellow terminals).
For long cable runs, please use the correct cable as stated in the Wiring Appendix of
the ProSYS Plus Installation and Programming Manual.
If connecting remote power supply units, do not connect the red wire (+12 V)
between the power supply unit and the ProSYS Plus main panel. Break the +12V
at the input to each power supply expansion module (keep 0V common).
If additional current is required on a bus line, install power supply expansion
module(s).

Table of Contents

Other manuals for Risco ProSYS Plus

Related product manuals