EasyManua.ls Logo

Samson TROVIS 5500 - Page 65

Samson TROVIS 5500
164 pages
Print Icon
To Next Page IconTo Next Page
To Next Page IconTo Next Page
To Previous Page IconTo Previous Page
To Previous Page IconTo Previous Page
Loading...
EB 5573-1 EN 65
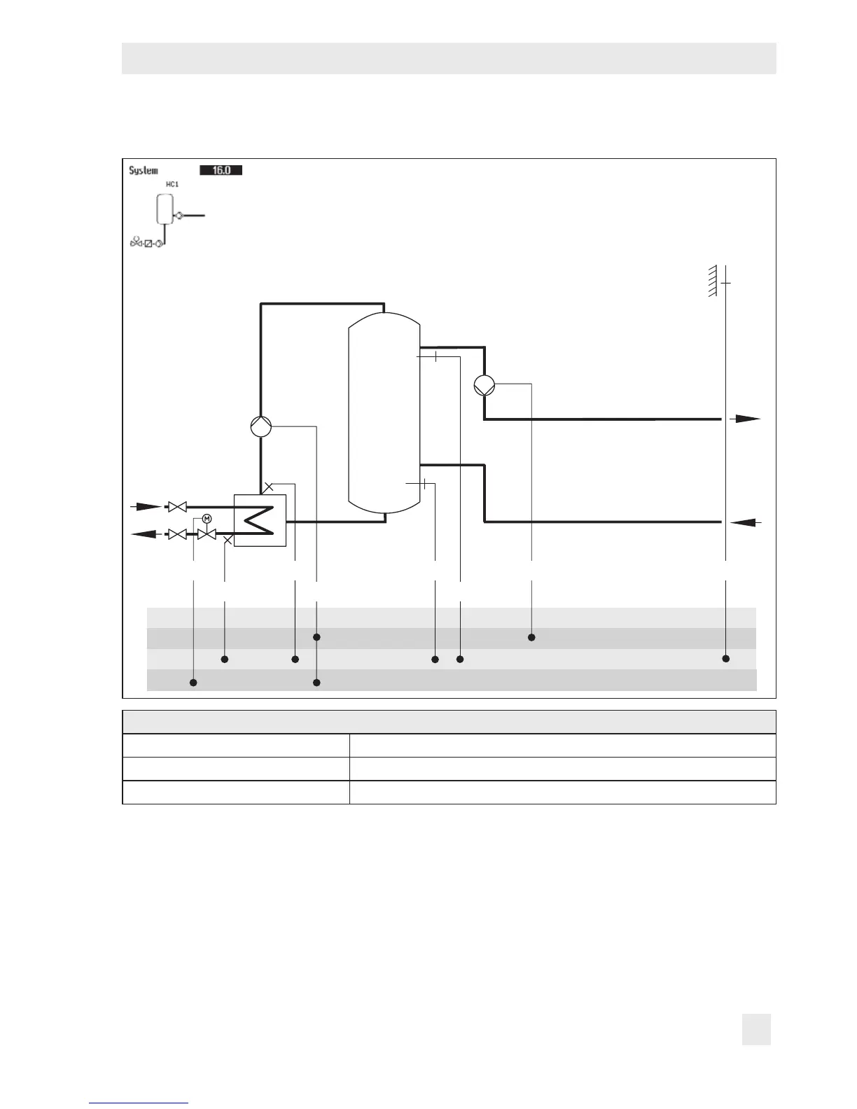
Systems
System Anl 16.0
BE
BA
AE
RK
SF2
SF1RüF1 SLP/Y1
VF1RK1/Y1 UP1 AF1
Default settings
CO1 > F02 - 1 (with AF1)
CO1 > F03 - 1 (with RüF1)
CO5 > F07 - 0 (without error indication at terminal 29)

Table of Contents