EasyManua.ls Logo

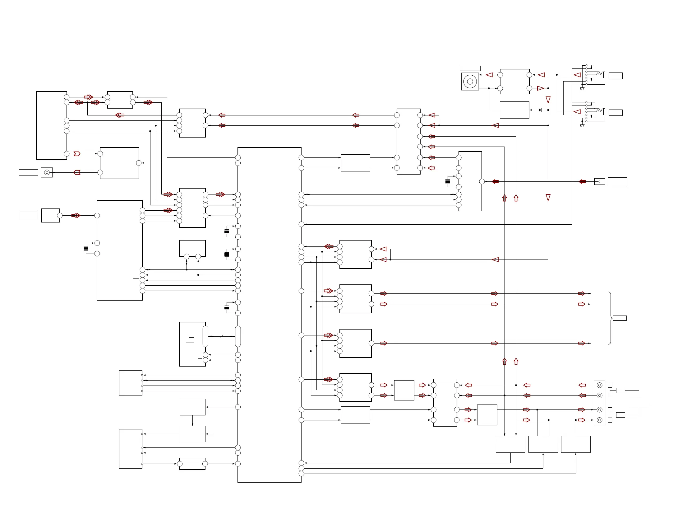
Sony HCD-GT3D - SECTION 6 DIAGRAMS; 6-2. BLOCK DIAGRAM - AUDIO;VIDEO Section -

Sony HCD-GT3D
96 pages
Print Icon
To Next Page IconTo Next Page
To Next Page IconTo Next Page
To Previous Page IconTo Previous Page
To Previous Page IconTo Previous Page
Loading...
HCD-GT3D
HCD-GT3D
3434
6-2. BLOCK DIAGRAM - AUDIO/VIDEO Section -
SEL
6
COPROCESSOR
IC105
SDA
2
SCL
6
AUDIO SELECTOR
DRIVER
Q611
MUTING
Q602, Q606
BIAS DETECTION
Q605, Q607
BIAS SET
Q603
SIGNAL SELECTOR
IC913
1
A
Y
5
2
B
X116
X217
X600
12MHz
RTC-X167
RTC-X268
X101
32.768kHz
EXTAL
70
XTAL71
X102
13.333MHz
AUDIO-X1
91
AUDIO-X292
X103
12.288MHz
FM
CN2002
2
ANTENNA
FM
BUS BUFFER
IC102
(2/3)
2Y
6
5
2A
POWER SAVE
1
VIDEO AMP
IC901
2
VOUT
4
VIN
MC/SCL
25
DIGITAL AUDIO
INTERFACE RECEIVER
IC904
34
MDI/SDA
24
ERROR/INT0
1
DOUT
17
LRCK
18
BCK
19
NPCM/INT1
2
D/A CONVERTER
IC604
VOUTL
7
VOUTR
8
16
SCK
1
BCK
2
DATA
3
LRCK
AUDIO SELECTOR
IC602
1
Y0
12
X0
OP AMP
IC603
D/A CONVERTER
IC615
VOUTL
7
16
SCK
1
BCK
2
DATA
3
LRCK
D/A CONVERTER
IC914
OUTL
6
OUTR
7
12
SCK
13
BCK
14
DIN
15
LRCK
CD RF AMP FOCUS/TRACKING ERROR AMP,
CD SYSTEM PROCESSOR,
DIGITAL SERVO PROCESSOR
IC301
(2/2)
ADIN
106
ASDATA0
118
ALRCK
117
ABCK
113
ACLK
112
CVBS
100
Y
3
X
13
OP AMP
IC601
Y1
5
X1
14
10
A
9
B
FM RECEIVER
IC902
13
LRCK/LOUT
12
BCLK/ROUT
FRF1
1
11
DA
8
CK
6
IIC/RDSI
AUDIO SELECTOR
IC605
13
X
3
Y
X1
14
Y1
5
X0
12
Y0
1
X3
11
Y3
4
10
A
9
B
J602
J907
L
R
OUT
AUDIO
PARTY CHAIN
L
R
IN
VOUT 1
DIGITAL
OPTICAL RECEIVER
IC3300
OPTICAL IN
TV
VIDEO OUT
31
RXIN4/ASCKI0
SYSTEM CONTROLLER
IC101
(2/4)
LINK-OUT-B
51
SSI0_DO
32
A/D CONVERTER
IC609
VINL
13
VINR
14
6
SCKI
8
BCK
9
DOUT
7
LRCK
SSI1_DI
55
AUDIO_CLK_OUT
14
SSI0_BCKO
29
LINK-DET
59
/LINK-MUTE
94
LINK-SET
175
SSI0_LRCKO
30
SSI1_DO
54
SSI2_DO
33
LINK-OUT-A
176
AUDIO SELECTOR
DRIVER
Q604
ANALOG-BSEL
42
ST-DATA
128
ST-CLK
127
ST-RDS
114
MIC-DETECT
173
ANALOG-ASEL
41
125
DIR_CP-CLK
165
DIR_RESET
126
DIR_CP-DATA
111
3D-RESET_ANALOG-DSEL/SD_D1_0
130
DIR_INT0/EVOL_DATA
136
DIR_INT1/AMP-CLK-FR
SIGNAL SELECTOR
IC912
1Y
4
3Y
9
4Y
12
SELECT
1
164
ANALOG-CSEL
2
1A
11
3A
14
4A
3
1B
10
3B
13
4B
A/D CONVERTER
IC606
VINL
13
VINR
14
8
BCK
9
DOUT
6
SCKI
7
LRCK
RST
28
SSI3_DI
2
VIDEO-MUTE
26
SSI3_LRCKO
24
SSI3_BCKO
168
Q-FLASH-CLK
SERIAL FLASH
IC106
SI/SIO0
5
SO/SIO1
2
3
SCLK
6
169
Q-FLASH-CS
131
NFC_CLK
1
170
Q-FLASH-SIO0
172
Q-FLASH-SIO1
166
Q-FLASH-SIO2
XTI
39
XTO40
X602
24.576MHz
GAIN CONTROL
Q3200, Q3201
J3200
+IN2
5
MIC AMP
IC3200
7
OUT2
OUT1
1
3
+IN1
MIC 1
MIC LEVEL
RV3100
J3201
MIC 2
D3201
WP/SIO2
7
167
Q-FLASH-SIO3
HOLD/SIO3
CS
4
SCL
132
NFC_DATA
DATA
12
NFC-INT
IRQ
53
NFC-RF-DET
8
BT-ON
RF-DET
5
BT-RESET
65
BT-RXD(MD-CLK)
BLUETOOTH
MODULE
NFC MODULE
(RC-S730 (WW))
BT-RESET
3.3V
133
BT-TXD
BT-TXD
BT-RXD
PWR SUPPLY
CONTROL
Q104
+3.3V
PWR SUPPLY
Q103
E+3.3V
FRONT-L
FRONT-R
SW
>001B
AMP
SECTION
(Page 35)
6LJQDOSDWK
f : TUNER
N : MIC
F : AUDIO (ANALOG)
L : AUDIO (DIGITAL)
E : VIDEO

Table of Contents

Related product manuals