EasyManua.ls Logo

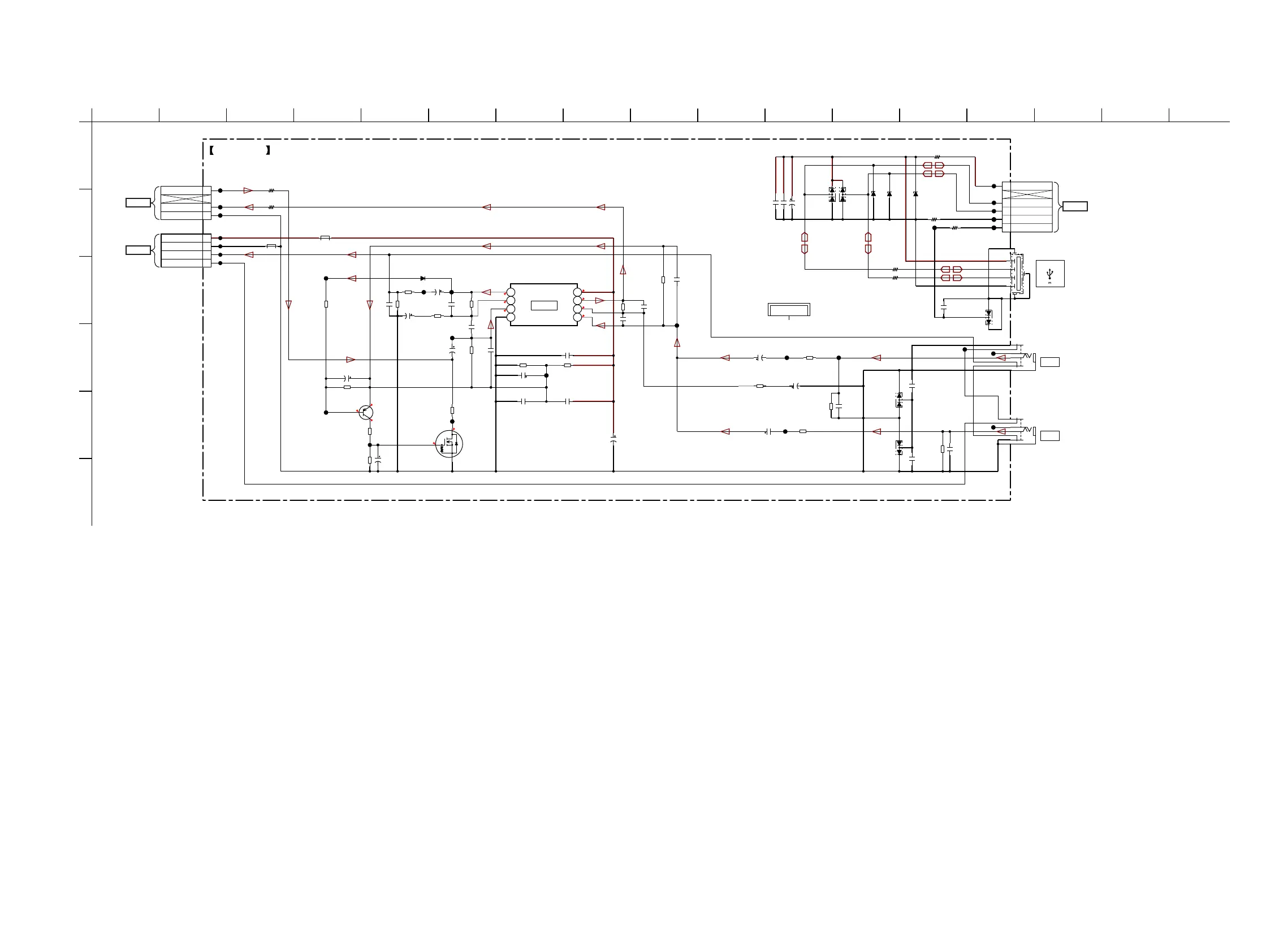
Sony HCD-GT3D - SECTION 6 DIAGRAMS; 6-28. SCHEMATIC DIAGRAM - MIC Board -

Sony HCD-GT3D
96 pages
Print Icon
To Next Page IconTo Next Page
To Next Page IconTo Next Page
To Previous Page IconTo Previous Page
To Previous Page IconTo Previous Page
Loading...
HCD-GT3D
HCD-GT3D
5757
1
A
B
C
D
E
F
2 3 4 5 6 7 8 9 10 11 12 13 14 15 16 17
C3221 0.1
C3223 0.1
C3235
0.001
C3224 0.1
C3236
0.001
C3237
0.001
C3234 0.001
C3215
68p
C3218
680p
C3217
220p
C3227
0.001
C3226
220p
C3225
220 10V
C3230 2.2 50V
C3202
10 50V
C3210
0.1 50V
C3211
0.1 50V
C3232
2.2 50V
C3201
0.1 50V
C3206
2.2 50V
C3231
2.2 50V
C3222 220 10V
CL3229
CL3202
CL3227
CL3201
CL3226
CL3224
CL3200
CL3223
CL3228
CL3214
CL3213
CL3222
CL3209
CL3225
CL3210
CL3211
CL3203
CL3217
CL3212
D3201
DA2J10100L
D3208
BAV99-215
D3209
BAV99-215
Q3200
LSAR523UBFS8TL
Q3201
RHK005N03T146
R3216 10k
R3201 1M
R3219 1k
R3217
33k
R3218
33k
C3229
0.001
R3223 100k
R3211
100k
R3221
1k
R3212
100k
R3202
470
R3207
10k
R3203
220k
R3220 1k
R3222
100k
R3215 10k
R3206
3.3k
C3203
0.047
R3204
100k
R3200
1M
R3205
100
OUT1
-IN1
+IN1
VEE
+IN2
-IN2
OUT2
VCC
LP3200
CL3218
CL3219
CL3220
FB002
0uH
FB003 0uH
0
R3214
0
R3213
CN3200
4P
1A+9V
2MIC_GND
3MIC_SIGNAL
4MIC_DET
CN3202
4P
1AMP_+IN1
3AMP_OUT2
4MIC_GND
1
2
3
4
8
7
6
5
GAIN CONTROL
GAIN CONTROL
IC3200
BA4558F
MIC AMP
IC3200
J3201
MIC 2
J3200
MIC 1
>048S
BUTTON
BOARD
CN3101
(Page 54)
>037S
MOTHERBOARD
BOARD
(1/10)
CN601
(Page 40)
MIC BOARD
D3204
DZ2J068M0L
D3200
DZ2J068M0L
C3207 10
C3208 0.01
C3204 100 16V
CL3205
CL3221
C3216
0.001
CL3204
CL3207
D3206
BAV99-215
CL3206
D3207
BAV99-215
D3205
BAV99-215
D3202
DZ2J068M0L
CN3203
4P
REC/PLAY
0R3229
CN3201
6P
1 VBUS
3D-
4D+
5 USB_GND
6 SHIELD_GND
CL3232
0R3210
0R3234
0R3230
0R3231
>042S
MOTHERBOARD
BOARD
(10/10)
CN451
(Page 49)
0
0
5V 1A
4.6
9.1
4.6
4.6
4.5
4.6
4.5
4.6
0
3.9
6-28. SCHEMATIC DIAGRAM - MIC Board -
Ver. 1.1

Table of Contents

Related product manuals