EasyManua.ls Logo

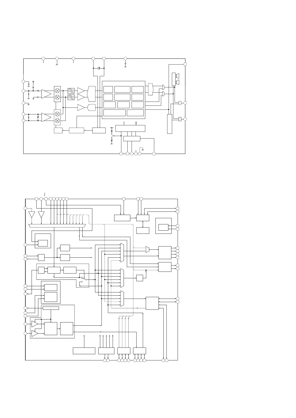
Sony HCD-GT3D - IC Block Diagrams; IC902 RN5 B801-0002 (MOTHERBOARD BOARD (2;10))

Sony HCD-GT3D
96 pages
Print Icon
To Next Page IconTo Next Page
To Next Page IconTo Next Page
To Previous Page IconTo Previous Page
To Previous Page IconTo Previous Page
Loading...
HCD-GT3D
64
VDD
FM Antenna
FM LNA
Filter
ADC
Digital
Mixer
FM
Demodulator
AM
Demodulator
Digital
AGC
RDS
Decoder
Stereo
Decoder
DAC
LOUT
ROUT
LRCK
BCLK
IISD
IIS Controller
IIS
Generator
Station
Detector
Image
Control
RSSI
Calculation
VDD
SPI
12C
HOST Controller
Serial Interface / Registers
Digital Filters
Digital Signal Process
ADC
AMP
AM LNA
LOSC
XOSC
Clock
Generator
AM
TUNE
AM Antenna
CP2
3
FRF1
4
GNDRF
5
ARF1
ARF2
IIC / R
DSI
LA
CK
VDD
GND
DA
IISD
IISD
LRCK / LOUT
Lch
Rch
BCLK / ROUT
BCLK
SW
VDD
X2
X1
CP1
SW
Amplifier
LRCK
18
GND
19
VDD
VDDRF
20
17
16
15
14
13
12
11
109876
5
4
3
2
1
AGC
AMP
AGC
AMP
IC902 RN5B801-0002 (MOTHERBOARD BOARD (2/10))
IC904 PCM9211PTR (MOTHERBOARD BOARD (2/10))
XTI 39
XTO
40
GNDRX
38
NPCM/INT1
2
MPIO_B0
11
MPIO_B1
12
ERROR/INT0
1
SCKO20
BCK
19
LRCK
18
DOUT
17
MD0/ADR0
23
MD1/SDA24
MS/ADR1
26
MODE
27
RXIN4/ASCKIO
31
RXIN5/ABCKIO
30
RXIN1
RXIN1
35
VDDRX
36
MPIO_C3
10
VINR 48
VINL 47
VCOM
44
RST
34
RXIN2
33
RXIN3
32
RXIN6/ALRCKIO
29
RXIN7/ADIN0
28
RXIN2
AGNDAD 45
VCCAD 46
VCC 42
FILT 43
AGND 41
MPIO_C2
9
MPIO_C1
8
MPIO_C0
7
RXIN0 37
RXIN3
RXIN4
RXIN5
RXIN6
RXIN7
AUXIN0
RXIN8
MPIO_A
MPIO_B
MPIO_C
MPO0
MPO1
RXIN8
RXIN9
RXIN10
RXIN11
DTOUT
RXIN0
A/D
CONVERTER
A/D
CONVERTER
MODE
CONTROL
DIR
ANALOG
XMCKO
DIVIDER
CLOCK/DATA
RECOVERY
LOCK
DETECTION
MPO0/1
SELECTOR
RESET &
MODE SETTING
SPI/I2C
INTERFACE
REGISTER
MAIN
OUTPUT
PORT
DIVIDER
OSC
PLL
A/D
CONVERTER
ANALOG
COM. SUPPLY
POWER SUPPLY
DIR
ANALOG
POWER
SUPPLY
ALL
POWER
SUPPLY
XMCKO
(TO MPIO_A & MPO0/1)
MC/SCL
25
DGND21
DVDD
22
MPIO_B314
MPIO_B2
13
MPIO_B
SELECTOR
MPIO_C
SELECTOR
MPIO_A3
6
MPIO_A2
5
MPIO_A1
4
MPIO_A0
3
RXIN9
RXIN10
RXIN11
AUXIN1
SBCK/SLRCK
( TO MPIO_A)
MPIO_A
SELECTOR
EXTRA DIR
FUNCTIONS
SECONDARY BCK/LRCK
DIVIDER SELECTOR
DIT
MPO116
MPO0
15
ADC CLOCK
(SCK/BCK/LRCK)
SCKO/BCK/LRCK
RECOUT1
RECOUT0
DITOUT
DOUT
RXIN7
AUTO
DIR
ADC
AUXIN0
AUXIN1
RECOUT1
RECOUT0
AUTO
DIR
ADC
AUXIN0
AUXIN1
ADC
ADC_STANDALONE
AUXIN2
AUTO
DIR
ADC
AUXIN0
AUXIN1
AUXIN2
AUXOUT
AUXIN2
ADC
DIR
Ver. 1.1

Table of Contents

Related product manuals