EasyManua.ls Logo

Wavetek 75 - Power Supply Schematic

Default Icon
144 pages
Print Icon
To Next Page IconTo Next Page
To Next Page IconTo Next Page
To Previous Page IconTo Previous Page
To Previous Page IconTo Previous Page
Loading...
THIS WCIK(ENl CONTAINS PRWRIETARV INKM.
MATION AND DESIGN RIGHTS lELfflGlNO TO
WAVETEK AND
MAY NOT BE REPRODUCED FOR ANV
RWN
EXCEIT
aLlanATIm. OPERATION,
AND
WAINTENANCE WITHWT WRITTEN AUTHORIZATION.
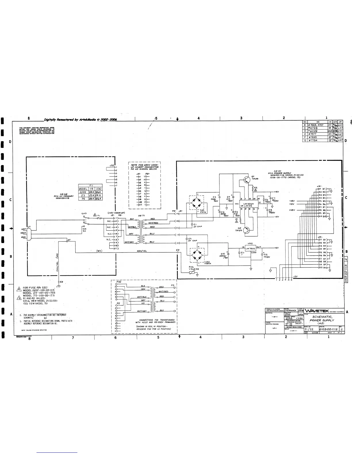
A2
A1
I
P
CA
POWER
SUPPLY
1P0&00-1118
(MODEL
21/22/23)
I
1208
-
00
-
1772
(MODEL
75)
A2
A2
PCA AC
PRIMARY
1208-00-1119
I
I
J
1
HOT
-
1
I--
0
E2
FOR
FUSE
PIN
SEE:
A
MODEL
21/22
-
1101-00-1113'
MODEL
23-
1101-00-1703
MODEL
7
5-
)101-00-1771
I
RI
AND
RP
VALUES:
0.51
a,
V2W
(MODEL
211221231
1.5fi
112
W
(MODEL
75)
1.
PARTIAL REFERENCE DESIGNATIONS SHOWN, PREFIX WITH
ASSEMBLY REFERENCE DESIGNATION
A2.
(SHOWN
IN
115
V,
HI
POSITION
-
REVERSE P32 FOR LO
POSITION)
NOTE UNLESS OTHERWISE SPECIFIED

Table of Contents

Related product manuals