EasyManua.ls Logo

Xerox PHASER 3435 - RAP 11 Paper Rolled in the Fuser

Xerox PHASER 3435
247 pages
To Next Page IconTo Next Page
To Next Page IconTo Next Page
To Previous Page IconTo Previous Page
To Previous Page IconTo Previous Page
Loading...
Status Indicator RAPs
Phaser 3435 5/08 2-25
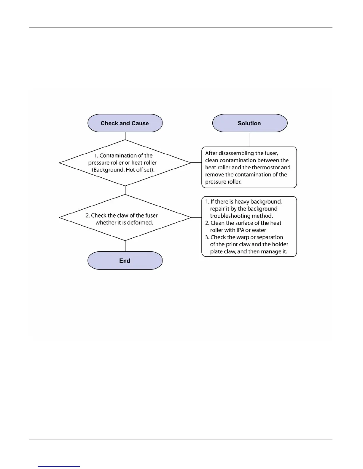
RAP 11 Paper Rolled in the Fuser
Description
Paper is jammed in the fuser.
Figure 1

Table of Contents

Other manuals for Xerox PHASER 3435

Related product manuals