EasyManua.ls Logo

Xerox PHASER 3435 - Understanding Display Messages

Xerox PHASER 3435
247 pages
To Next Page IconTo Next Page
To Next Page IconTo Next Page
To Previous Page IconTo Previous Page
To Previous Page IconTo Previous Page
Loading...
Status Indicator RAPs
Phaser 3435 5/08 2-27
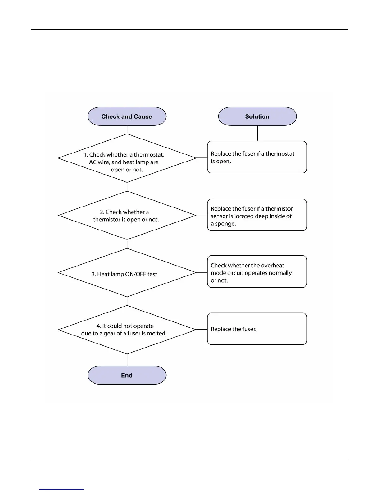
RAP 13 Fuser Error
Description
A message “Open fuser/Over heat/Low heat” is displace in a LCD panel.
Figure 1

Table of Contents

Other manuals for Xerox PHASER 3435

Related product manuals