EasyManua.ls Logo

Xerox PHASER 3435 - IQ 9 Uneven Density

Xerox PHASER 3435
247 pages
To Next Page IconTo Next Page
To Next Page IconTo Next Page
To Previous Page IconTo Previous Page
To Previous Page IconTo Previous Page
Loading...
Image Quality
3-12 5/08 Phaser 3435
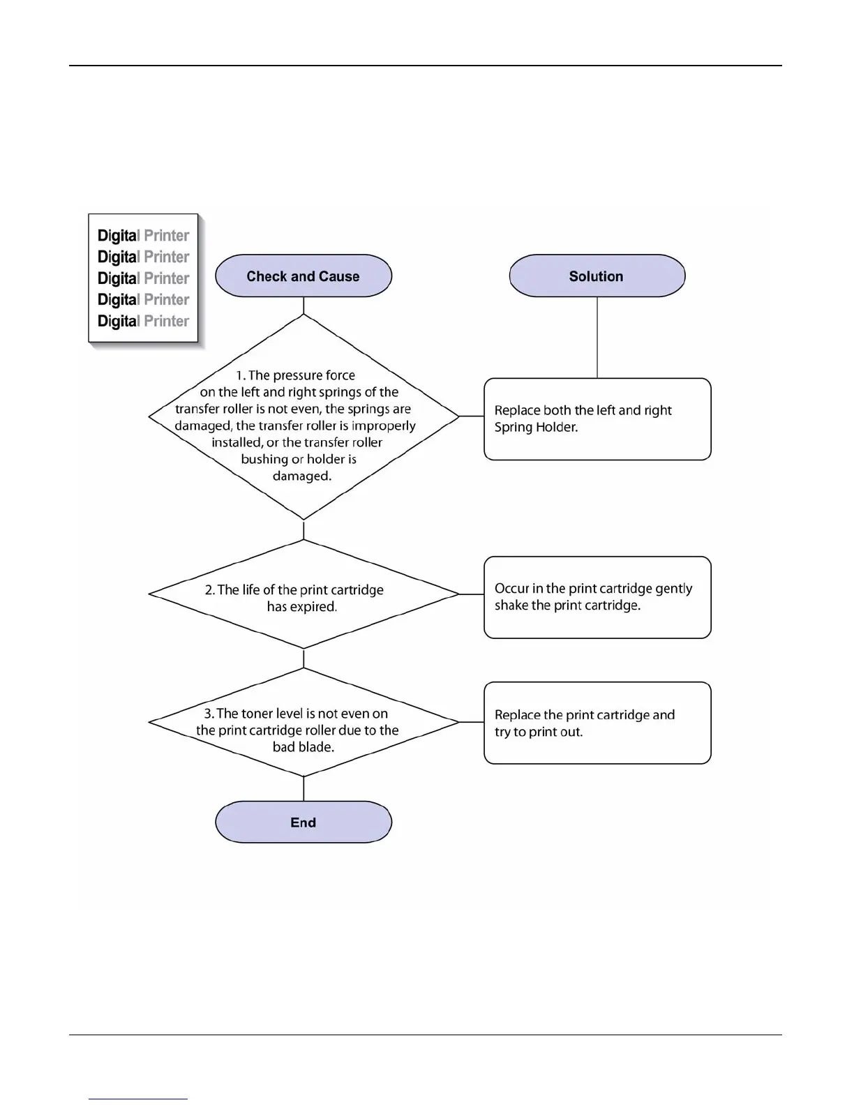
IQ 9 Uneven Density
Description
Print density is uneven between left and right.
Figure 1

Table of Contents

Other manuals for Xerox PHASER 3435

Related product manuals