EasyManua.ls Logo

Xerox PHASER 3435 - IQ 19 Curved Vertical Line

Xerox PHASER 3435
247 pages
To Next Page IconTo Next Page
To Next Page IconTo Next Page
To Previous Page IconTo Previous Page
To Previous Page IconTo Previous Page
Loading...
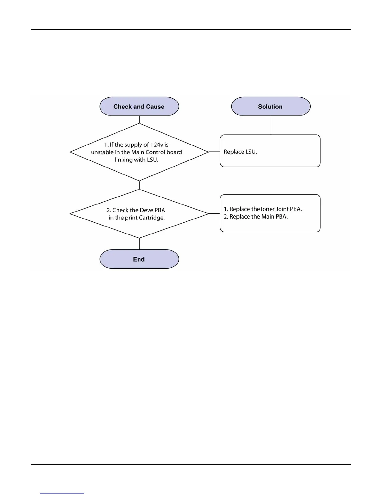
Image Quality
Phaser 3435 5/08 3-23
IQ 19 Curved Vertical Line
Description
When printing, vertical line get curved.
Figure 1

Table of Contents

Other manuals for Xerox PHASER 3435

Related product manuals