EasyManua.ls Logo

ABB CRB 1300 - Speed Control Strategies

ABB CRB 1300
726 pages
Print Icon
To Next Page IconTo Next Page
To Next Page IconTo Next Page
To Previous Page IconTo Previous Page
To Previous Page IconTo Previous Page
Loading...
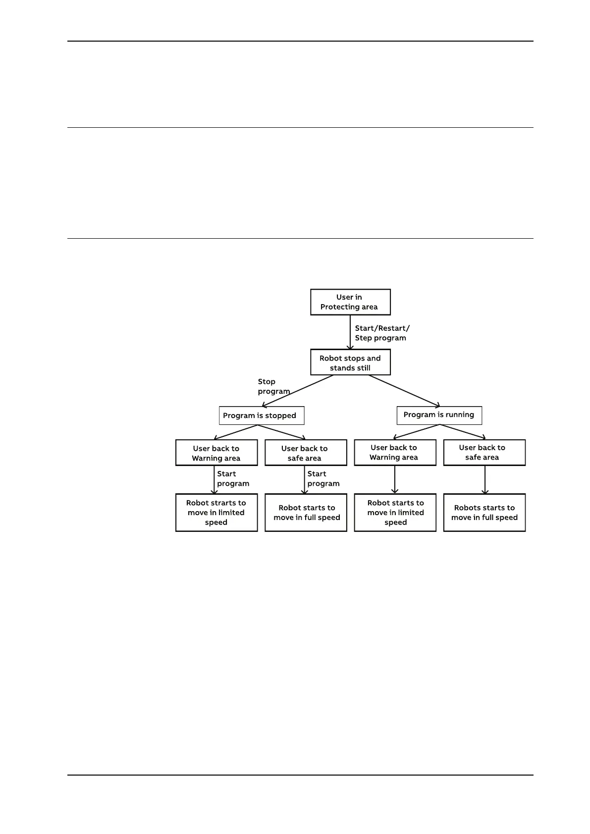
3.7.5.7 Speed control strategies
General
The speed control of CRB 1300 is affected by several factors, such as, the
RobotWare version, the speed setting in the FlexPendant, the speed setting in
motion instruction and the SpeedRefresh value. Users in different protection
fields defined for laser scanner to monitor and perform different program execution
actions may result in different movement speed. This section describes the speed
control strategies for typical scenarios.
Strategies (RobotWare 7.6 or later)
Users in Protecting area
xx2200000302
Continues on next page
Product manual - CRB 1300 155
3HAC083111-001 Revision: B
© Copyright 2022-2023 ABB. All rights reserved.
3 Installation and commissioning
3.7.5.7 Speed control strategies

Table of Contents

Related product manuals