EasyManua.ls Logo

Autonics TM4 Series - Page 53

Autonics TM4 Series
98 pages
To Next Page IconTo Next Page
To Next Page IconTo Next Page
To Previous Page IconTo Previous Page
To Previous Page IconTo Previous Page
Loading...
6 Parameter Settings and Functions
© Copyright Reserved Autonics Co., Ltd. 53
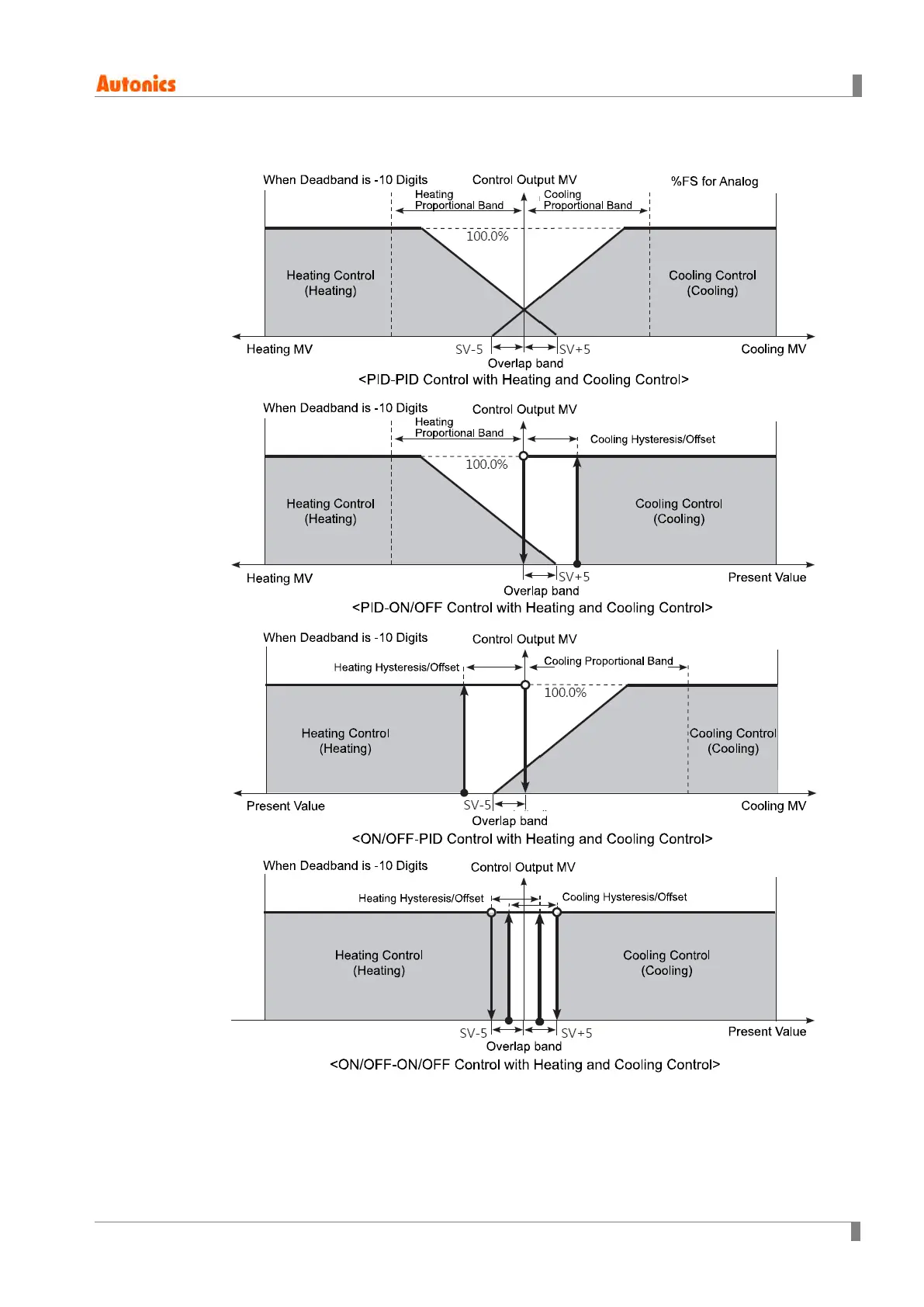
6.2.1.3.1.2. Using an Overlap Band

Table of Contents

Other manuals for Autonics TM4 Series

Related product manuals