EasyManua.ls Logo

Brigade Backeye 360 Select - Hardware Installation; Connection Diagram

Brigade Backeye 360 Select
48 pages
Print Icon
To Next Page IconTo Next Page
To Next Page IconTo Next Page
To Previous Page IconTo Previous Page
To Previous Page IconTo Previous Page
Loading...
10
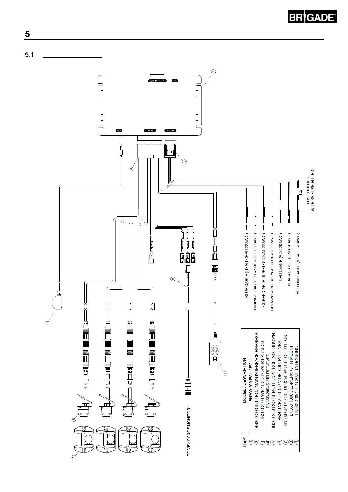
Hardware Installation
Connection Diagram

Table of Contents

Other manuals for Brigade Backeye 360 Select

Related product manuals