EasyManua.ls Logo

ComAp InteliDrive Lite - Page 29

ComAp InteliDrive Lite
92 pages
Print Icon
To Next Page IconTo Next Page
To Next Page IconTo Next Page
To Previous Page IconTo Previous Page
To Previous Page IconTo Previous Page
Loading...
ID–Lite-2.0 User guide, ©ComAp January 2011 29
ID-Lite-2.0 User guide.pdf
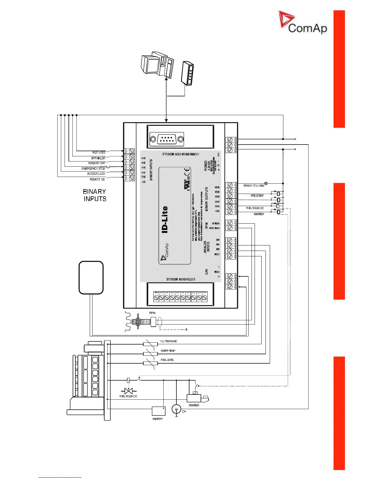
Wiring example with separate sensors
+24 V
BINARY OUTPUTS
DIESEL / GAS ENGINE
IGS-PTM
CAN
RS232
Interface
Modem or PC

Table of Contents

Other manuals for ComAp InteliDrive Lite

Related product manuals