EasyManua.ls Logo

Consilium CFD5000 T/CM2.2 - Page 92

Consilium CFD5000 T/CM2.2
110 pages
Print Icon
To Next Page IconTo Next Page
To Next Page IconTo Next Page
To Previous Page IconTo Previous Page
To Previous Page IconTo Previous Page
Loading...
13Appendix B Installation & Commissioning Manual
84
5100607_CFD5000 T - CM2.2_Installation & Commissioning Manual_T_EN_2023_F
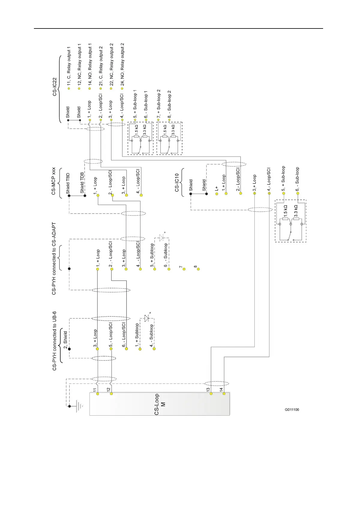
Figure 39. Connection example of a normal loop-line configuration in a non Ex area

Table of Contents

Related product manuals