EasyManua.ls Logo

Delta Electronics ASDA-B2 series - Page 147

Delta Electronics ASDA-B2 series
335 pages
Print Icon
To Next Page IconTo Next Page
To Next Page IconTo Next Page
To Previous Page IconTo Previous Page
To Previous Page IconTo Previous Page
Loading...
Chapter 6 Control Modes of Operation ASDA-B2
6-32 Revision September 2013
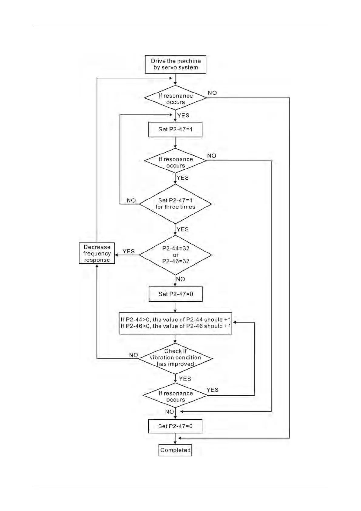
Flowchart of auto resonance suppression operation:
VARITEL INGENIERIA ELECTRONICA S.A.
info@varitel.com - www.varitel.com - Tel. (54) 11-4243-1171 / Fax: (54) 11-4292-7545
Manuel Baliña 456, Lomas de Zamora (B1832CCJ) Buenos Aires, Argentina.

Table of Contents

Related product manuals