EasyManua.ls Logo

Dirui CS-T240 - Page 46

Dirui CS-T240
124 pages
Print Icon
To Next Page IconTo Next Page
To Next Page IconTo Next Page
To Previous Page IconTo Previous Page
To Previous Page IconTo Previous Page
Loading...
46
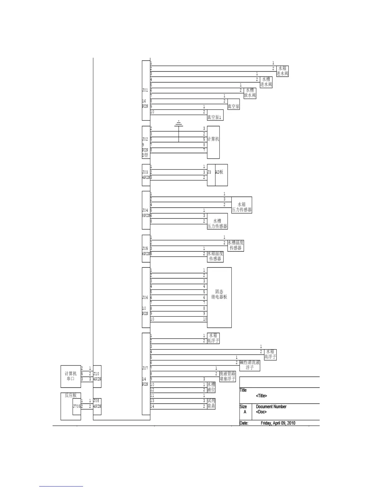
1.Wiring

Table of Contents