EasyManua.ls Logo

DMC Sigma2N - Page 50

DMC Sigma2N
166 pages
Print Icon
To Next Page IconTo Next Page
To Next Page IconTo Next Page
To Previous Page IconTo Previous Page
To Previous Page IconTo Previous Page
Loading...
Simga2N Traction Advanced Manual V1.3 Page 50 (166) ©2021 DMC GmbH Herten Germany
Situation 3: M2-1 Control Mode “Spd/Torq”” = 2 (Torque control mode with speed control mode at zero
speed) and M1.5-1 Hill hold enable ”Off/HH/S”=0 (No Hill Hold)
In this case the controller acts to control the torque in normal drive and to control the speed below “M1.2-2 Zero speed
threshold ”ZSpdTh””. No hill hold is selected, thus the parameters “M1.5-2 Hill hold time ”HHTime””, “M1.5-3 Restraint
hill hold speed ”HHspeed”” andM1.5-4 Restraint hill hold torque threshold ”HHTrqTH”” won’t be active.
End of braking in Torque control Mode with Speed Control Mode at zero speed and no hill hold
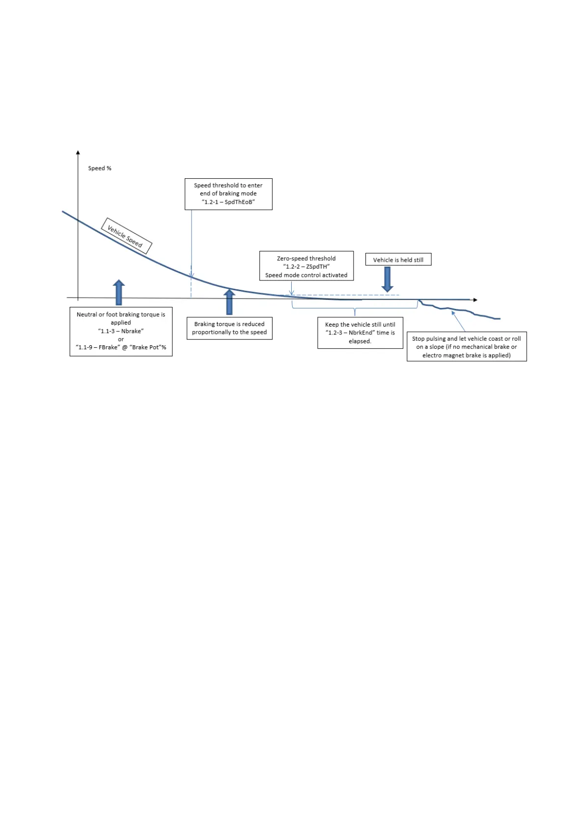
The following list describes the “end of braking” steps:
1. the speed decreases according to “M1.1-3 Neutral brake torque “NBrake”” (if neutral braking is happening) or
to M1.1-9 Foot brake torque “FBrake”and the “Brake pot %” value (refer to M1.7-1 Brake pot minimum
voltage level “BrkMin”” and M1.7-2 Brake pot maximum voltage level “BrkMax””) (if foot brake is operated);
2. when speed is below setting “M1.2-1 Speed threshold to enter End-of-Braking (EoB) mode ”SpdThEoB””, the
controller reduces brake torque in a smooth way (proportionally to speed) to assure a smooth stop operation;
3. when speed is below “M1.2-2 Zero speed threshold ”ZSpdTh””, the controller starts to control speed, slowing
linearly down to zero according to “M1.2-4Ramp time from the EoB speed threshold to zero ”SpdRmpTm””;
4. when the vehicle stops, it is held still until M1.2-3 Neutral brake-end delay “NBrkEnd”time is elapsed. The
vehicle is kept still by means of speed control algorithm;
5. the controller stops giving power to the motor and the vehicle is let coast or roll on slope (if any) unless
mechanical brake or electromechanical brake is applied.
During the end of braking operation, If pedal brake is removed and a direction selected with accelerator pedal demand
(add foot switch in case of ride vehicle) the vehicle will start to move in the selected direction.

Table of Contents

Related product manuals