EasyManua.ls Logo

Emerson Affinity - Page 151

Emerson Affinity
274 pages
Print Icon
To Next Page IconTo Next Page
To Next Page IconTo Next Page
To Previous Page IconTo Previous Page
To Previous Page IconTo Previous Page
Loading...
Safety
Information
Product
Information
Mechanical
Installation
Electrical
Installation
Getting
Started
Basic
parameters
Running
the motor
Optimization
SMARTCARD
operation
PC tools
Advanced
parameters
Technical
Data
Diagnostics
UL Listing
Information
Affinity User Guide 151
Issue Number: 5 www.controltechniques.com
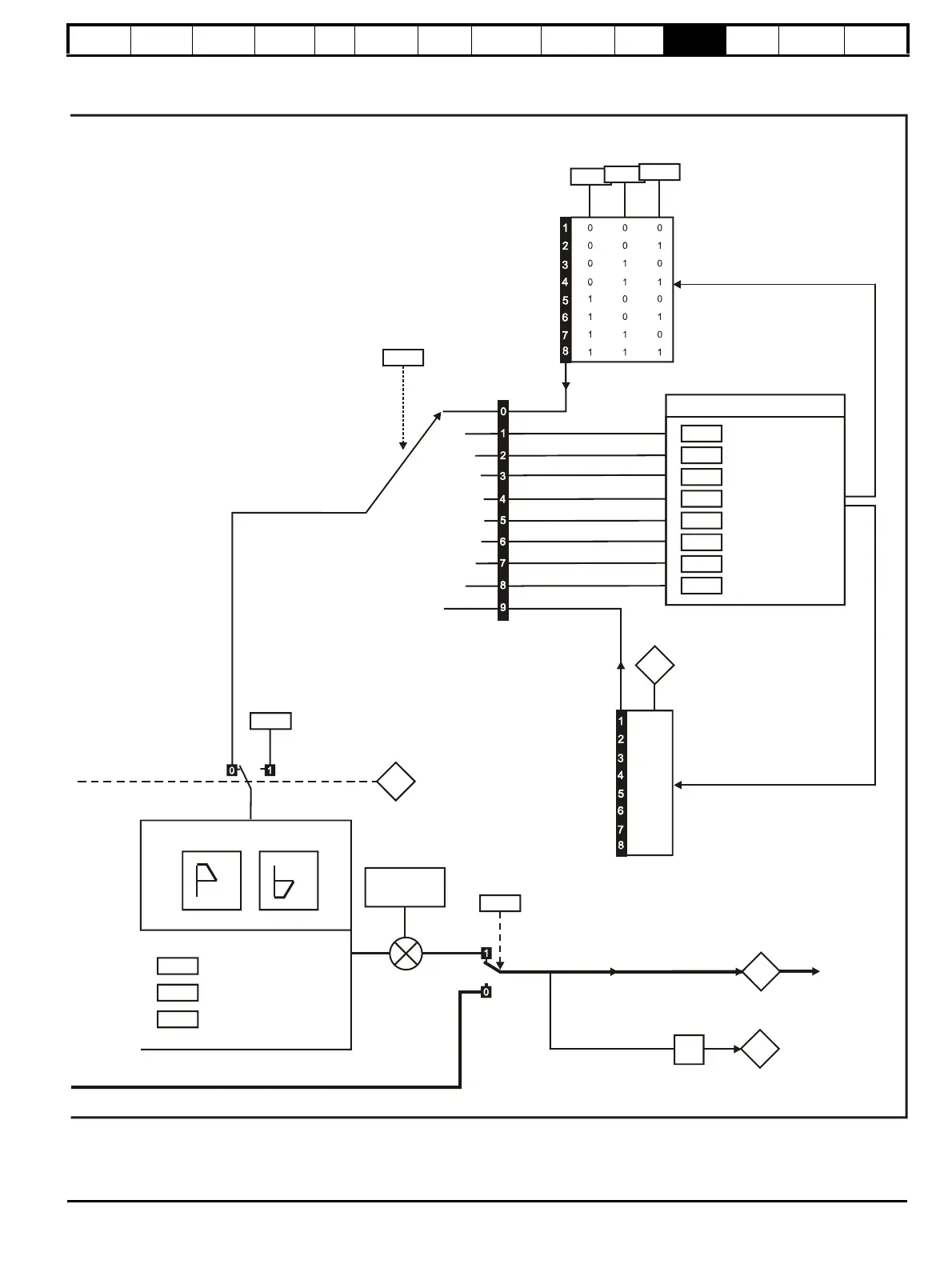
2.06
S-Ramp enable**
2.07
S-Ramp acceleration
limit
2.08
Standard ramp voltage*
Ramp control
N
t
N
t
Deceleration
Forward
Decel. rate
Reverse
Decel. rate
+
_
2.01
Post-ramp
reference
2.02
Ramp
(RFC only)
enable
Current control
Menu 4
(Open-loop only)
Deceleration rate select bits
2.21
Deceleration rate 1
2.22
Deceleration rate 2
2.23
Deceleration rate 3
2.24
Deceleration rate 4
2.25
Deceleration rate 5
2.26
Deceleration rate 6
2.27
Deceleration rate 7
2.28
Deceleration rate 8
Deceleration rates 1 ~ 8
3
4
1
2
7
8
5
6
2.37
1.50
Preset reference
selected indicator
2.29
Jog deceleration
rate
1.13
Jog selected
indicator
2.38
Inertia compensation
torque
(RFC only)
d/dt
2.20
Deceleration
rate selector
2.36
2.35
Ramps always enabled
in Open-loop

Table of Contents

Related product manuals