EasyManua.ls Logo

Fike FCP-75 - Fiber Optic and Twisted Pair Wiring between Multiple Panels

Fike FCP-75
146 pages
Print Icon
To Next Page IconTo Next Page
To Next Page IconTo Next Page
To Previous Page IconTo Previous Page
To Previous Page IconTo Previous Page
Loading...
FIK-NIC Wiring Options Networking Common Communicator List
FCP-75 Manual — P/N:LS10147-003FK-E:A 3/17/2021 57
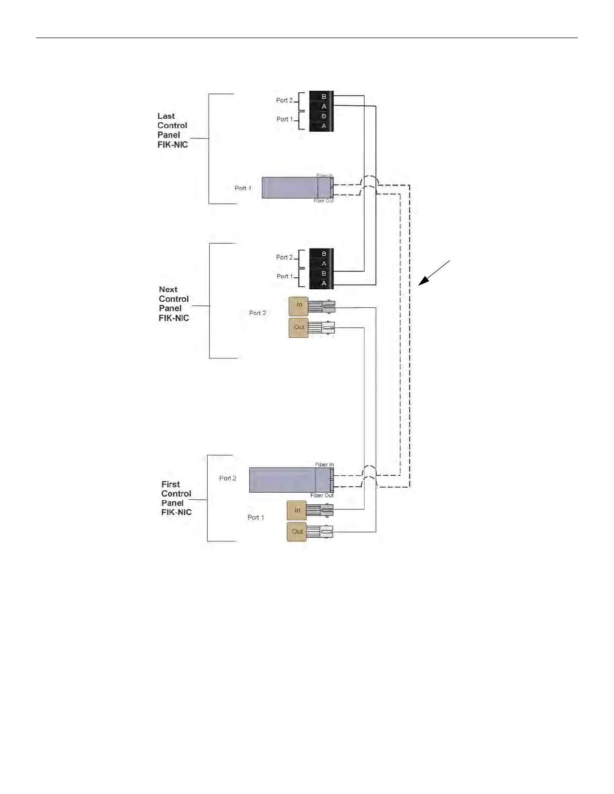
Fiber Optic and Twisted Pair Wiring between Multiple Panels
A mixture of fiber optic cable and twisted pair wiring between multiple panels is shown in Figure 5.58. Class A cabling is shown with dotted
line.
Figure 5.58 Twisted Pair and Fiber Optic Combination Wiring Example
Class A
wiring

Table of Contents

Related product manuals