EasyManua.ls Logo

Fike FCP-75 - Page 74

Fike FCP-75
146 pages
Print Icon
To Next Page IconTo Next Page
To Next Page IconTo Next Page
To Previous Page IconTo Previous Page
To Previous Page IconTo Previous Page
Loading...
74 FCP-75 Manual — P/N LS10147-003FK-E:A 3/17/2021
Programming Overview Mapping Overview
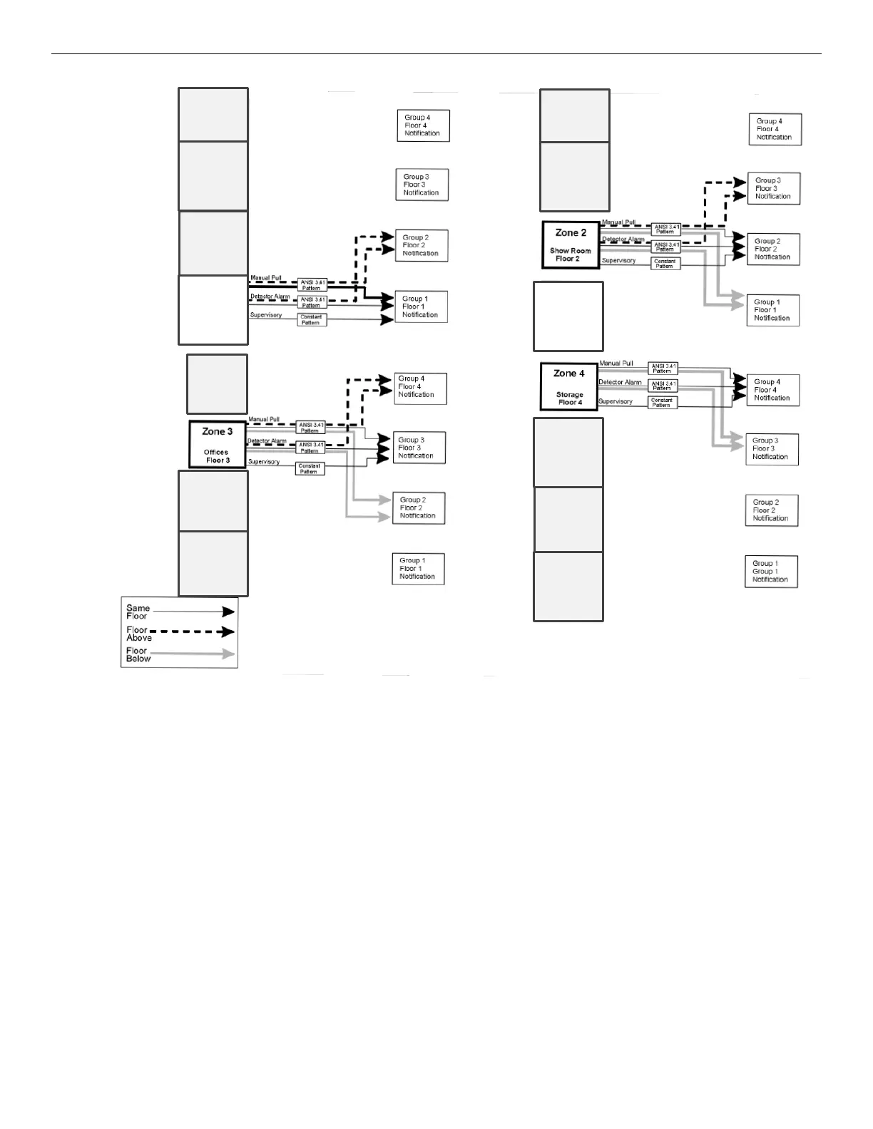
Figure 8.5 Example of Zone Events Mapped to Output Groups and Patterns
Zone 4
Storage
Floor 4
Zone 3
Offices
Floor 3
Zone 4
Storage
Floor 4
Zone 3
Offices
Floor 3
Zone 1
Show
Room
Floor 1
Zone 4
Storage
Floor 4
Zone 2
Show Room
Floor 2
Zone 1
Show
Room
Floor 1
Zone 2
Show Room
Floor 2
Zone 1
Show
Room
Floor 1
Zone 3
Offices
Floor 3
Zone 2
Show Room
Floor 2
Zone 1
Show
Room
Floor 1

Table of Contents

Related product manuals