EasyManua.ls Logo

Fischer Panda 5000i PVK-U - The Electrical System

Fischer Panda 5000i PVK-U
174 pages
Print Icon
To Next Page IconTo Next Page
To Next Page IconTo Next Page
To Previous Page IconTo Previous Page
To Previous Page IconTo Previous Page
Loading...
The Panda Generator
30.10.12 Kapitel/Chapter 4: The Panda Generator - Seite/Page 45
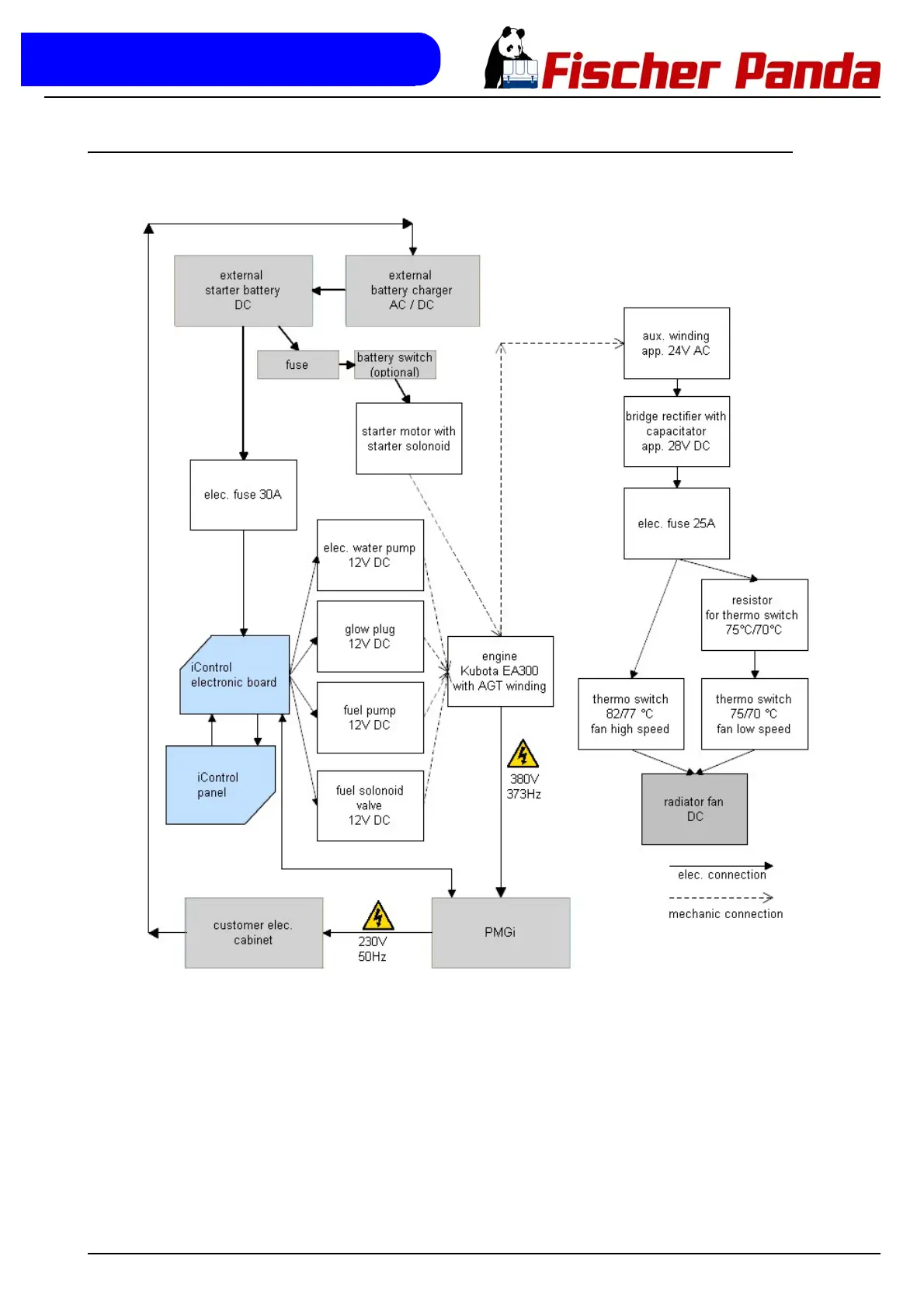
4.3.5 The electrical system
Fig. 4.3.5-1: The electrical system

Table of Contents

Related product manuals