EasyManua.ls Logo

HP 54710A - Page 45

HP 54710A
412 pages
Print Icon
To Next Page IconTo Next Page
To Next Page IconTo Next Page
To Previous Page IconTo Previous Page
To Previous Page IconTo Previous Page
Loading...
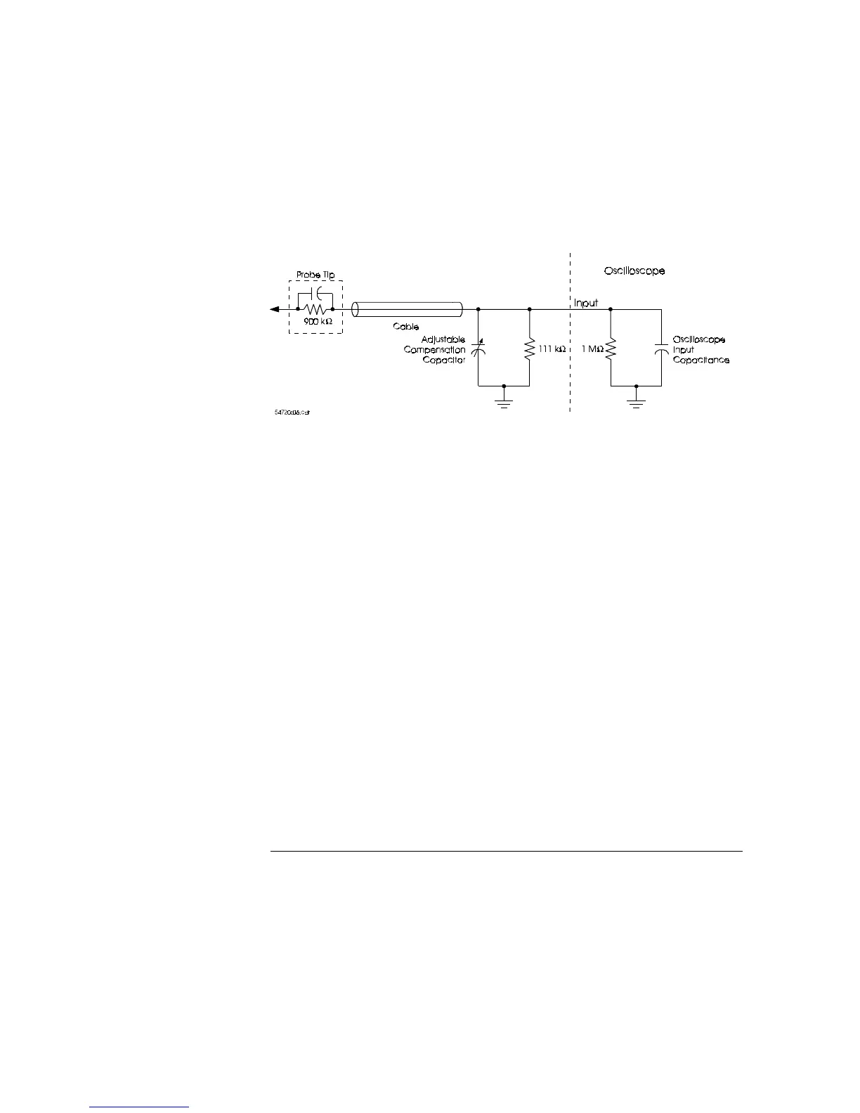
To have a flat frequency response, the voltage divider must be compensated
for the capacitance of the cable and the oscilloscope or logic analyzer’s input
capacitance. One of the compensating capacitors is made adjustable so you
can optimize the step response flatness because the input capacitance of the
oscilloscope is unknown. The HP 54720A provides a square wave at the
calibrator output for this purpose.
Compensated passive divider probe
Figure 1-12
How the Oscilloscope Works
System Bandwidth
1–28

Table of Contents

Related product manuals