EasyManua.ls Logo

ICD NeoGCP i7 PLUS+ - Page 24

ICD NeoGCP i7 PLUS+
63 pages
Print Icon
To Next Page IconTo Next Page
To Next Page IconTo Next Page
To Previous Page IconTo Previous Page
To Previous Page IconTo Previous Page
Loading...
REV. N
NeoGCP i7 PLUS+
- 24 -
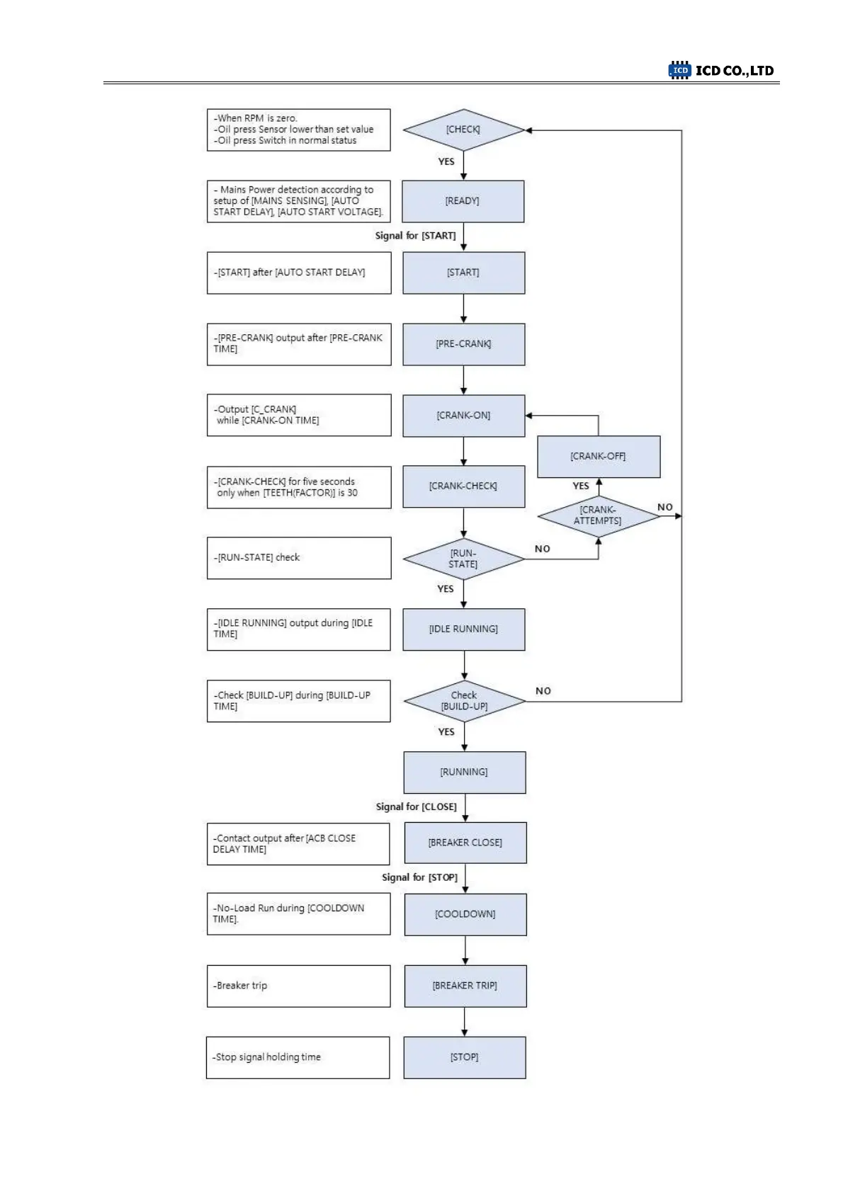
< [AUTO] Mode Sequence Setup Example >

Table of Contents

Related product manuals