EasyManua.ls Logo

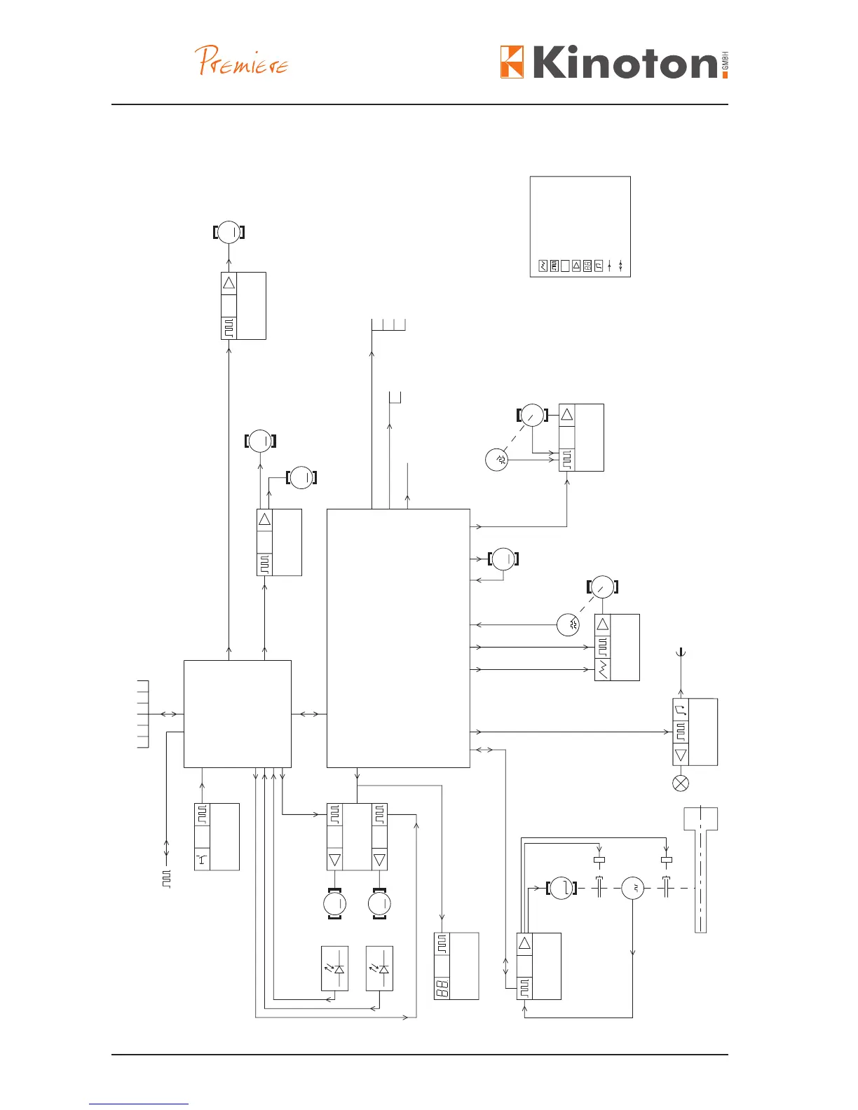
Kinoton FP 30 E Premiere - Block Diagram (Signals)

Default Icon
103 pages
Print Icon
To Next Page IconTo Next Page
To Next Page IconTo Next Page
To Previous Page IconTo Previous Page
To Previous Page IconTo Previous Page
Loading...

Issue: 08/2012

 
D i g i t a l D i s p l a y
µ P
Computer
A mp l i f i er
A n a l og
D i g i t a l
A ud i o -So u n d
B i - di r e c t. S i gn a l
S i g n a l + D i r e c t .
µ P
H AL L - s e ns.
P E C - 8 0 - 4 7
S o u nd s ha f t
M
Fl yw hee l (o pt ion )
Clu tch
Clu tch
Fl y wh e el
G
Sp e ed - Di s pl . (o p t. )
F C S- 8 0 - 01
FO CU S dr iv e
M
F oc u s ( o p t io n )
I P D - 8 0 - 1 1
S d . -P r o .
Au d i o
3 5 / 1 6 ( o p t i o n )
FPS3 5
G
M
3 ~
ENCODER
SPROCKET-DRIVE
µ P
M
INTERMITTEND-
I P D - 8 0 - 0 6
u p p e r s h a f t
Fr i c t .- Co nt r . ( op t. )
FRICTION
G
K ey b o ar d
C / O
SHUTTER
ENCODER
I P D - 8 0 - 1 1
Len z e
M
dr i ve
F re q u .- i n ve r t .
SPROCKET-DRIVE
3 ~
FEED-B OT TOM-
X EN O N -Re l a is
PILOT-L IGHT
HEATFILTER
SKA TE- LIF T
DO WSE R, C/ O
l o w e r s h a f t
µ P
µ P
M
upp er
R U N - R e la is
lo w er
µ P s / a m p l i f i e r s
I R -F i l m b r e a k
M
C e n t r a l b o ar d
I P D - 80 - 0 1
S oun d -
l a m p
µ P
3 A C S er vo - Am p.
µ P
M
APE RTUR E drive
µ P
S o u n d D e v i c e s
M S K - 8 0 - 0 3
f i l m b r e a k l o g i c
O p t o c o u p l e r s a n d
S i gn a l I n t e r f a c e
I P D - 80 - 1 0
A ut o m a t ion
M
TU RRE T drive
Tu rr et/ Ap er t .( op t.)
3 5 mm - S i g n a l

Table of Contents

Related product manuals