EasyManua.ls Logo

Klimor EVO -T - Page 90

Klimor EVO -T
Print Icon
To Next Page IconTo Next Page
To Next Page IconTo Next Page
To Previous Page IconTo Previous Page
To Previous Page IconTo Previous Page
Loading...
88
AUTOMATION AND CONTROL SYSTEM FOR UNITS EVO-T; EVO-T COMPACT
OPERATION AND MAINTENANCE MANUAL
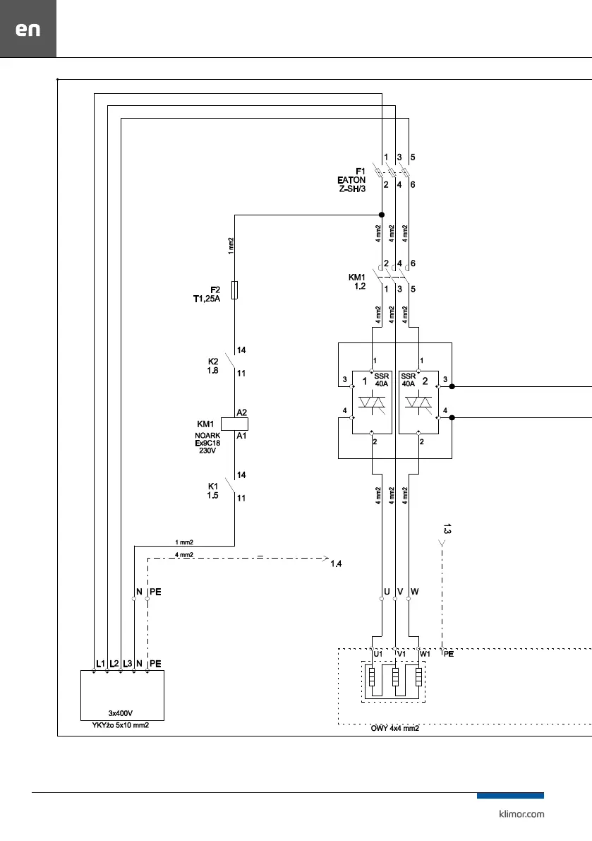
Fig. 28 Module EH-M-18kW/1
HEATER
SUPPLY
PE_common strip
PE_common strip
ELECTRICAL HEATER
MAX. 18kW

Table of Contents