EasyManua.ls Logo

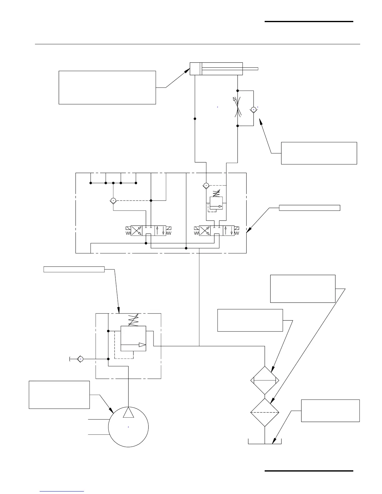
MADVAC PS300 - A67786 - Hydraulic Schema (Option K67377)

MADVAC PS300
182 pages
Print Icon
To Next Page IconTo Next Page
To Next Page IconTo Next Page
To Previous Page IconTo Previous Page
To Previous Page IconTo Previous Page
Loading...
HYDRAULIC CYLINDER
PART: 67748
SEE DRAWING A67784
HYDRAULIC HOSES ROUTING
OR A67773
CYLINDER ARM LEVER SUB-ASSEMBLY
HYDRAULIC FLOW CONTROL
PART: 25098
SEE DRAWING A67784
HYDRAULIC HOSES ROUTING
HYDRAULIC OIL COOLER
PART: 65718
SEE DRAWING A67304
OIL COOLER
HYDRAULIC OIL FILTER
PART: 65720
SEE DRAWING A67604
HYDRAULIC OIL FILTER &
HYDRAULIC FITTINGS
HYDRAULIC OIL TANK
PART: 65207
SEE DRAWING A67603
HYDRAULIC OIL TANK
AUXILIARY HYDRAULIC
OIL PUMP
PART: 65909
SEE DRAWING A67592
ENGINE COPONENTS
HYDRAULIC MANIFOLD
HYDRAULIC MANIFOLD
A67786 - HYDRAULIC SCHEMA (OPTION K67377)
HYDRAULIC SCHEMA FOR PS300 EQUIPPED WITH HYDRAULIC SIDE DUMP OPTION & NEW HYDRAULIC CONFIGURATION
MadVac Inc.
PS300 Operator's & Parts Manual
September 2002, Revision: ---
HY-18
Hydraulics Section

Table of Contents

Other manuals for MADVAC PS300