EasyManua.ls Logo

MG PC Series - Page 45

MG PC Series
79 pages
Print Icon
To Next Page IconTo Next Page
To Next Page IconTo Next Page
To Previous Page IconTo Previous Page
To Previous Page IconTo Previous Page
Loading...
Setting 3.4 Recording trend
EM-7361 P45
MG CO., LTD.
www.mgco.jp
(2) Mode: Edge
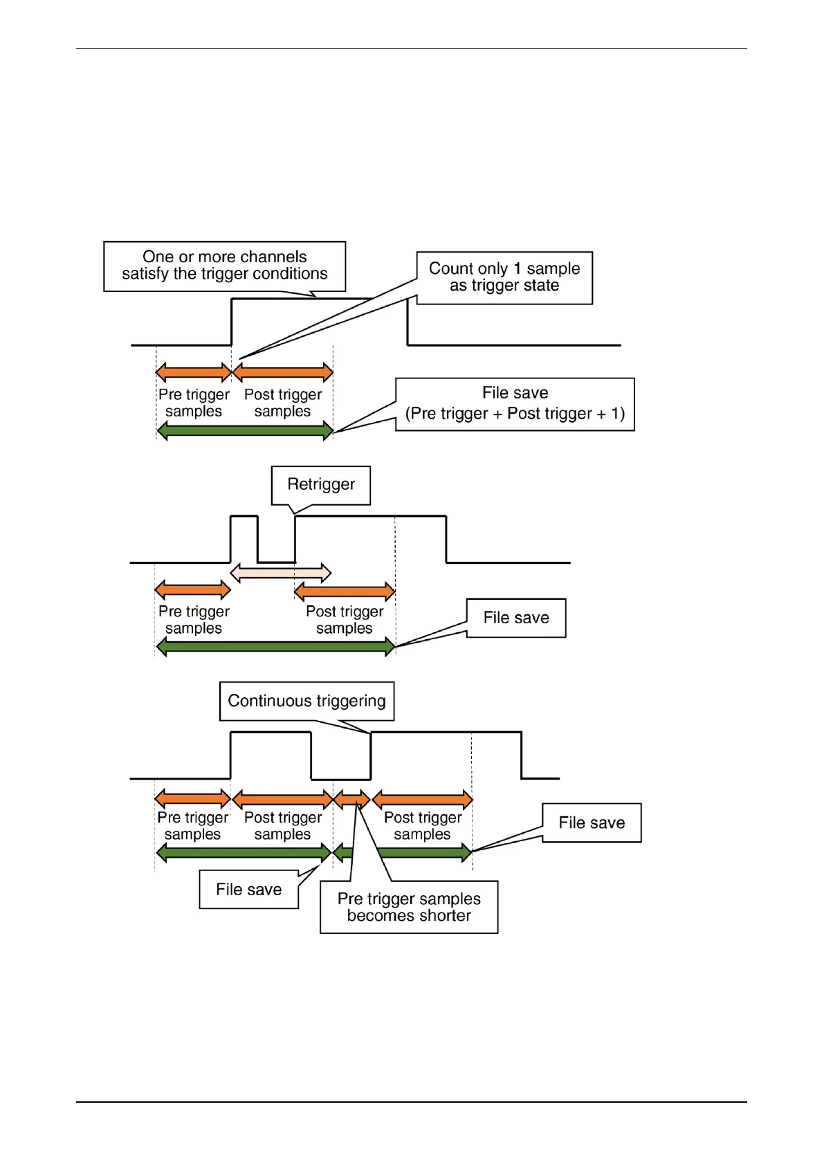
When Edge is set in [Mode] of the trigger recording on the “Trend” display, trends are recorded with
reference to the change point where one or more channels satisfy the trigger conditions from the non-
trigger state of all channels among the trigger settings for AI, DI, and OI channels. The data samples to be
saved in the file should be set in [Pre trigger samples] and [Post trigger samples]. The data sample interval
is determined by the [Common] storing rate. For details, refer to the following:

Table of Contents

Related product manuals