EasyManua.ls Logo

MG PC Series - Trigger Recording

MG PC Series
79 pages
Print Icon
To Next Page IconTo Next Page
To Next Page IconTo Next Page
To Previous Page IconTo Previous Page
To Previous Page IconTo Previous Page
Loading...
Setting 3.4 Recording trend
EM-7361 P44
MG CO., LTD.
www.mgco.jp
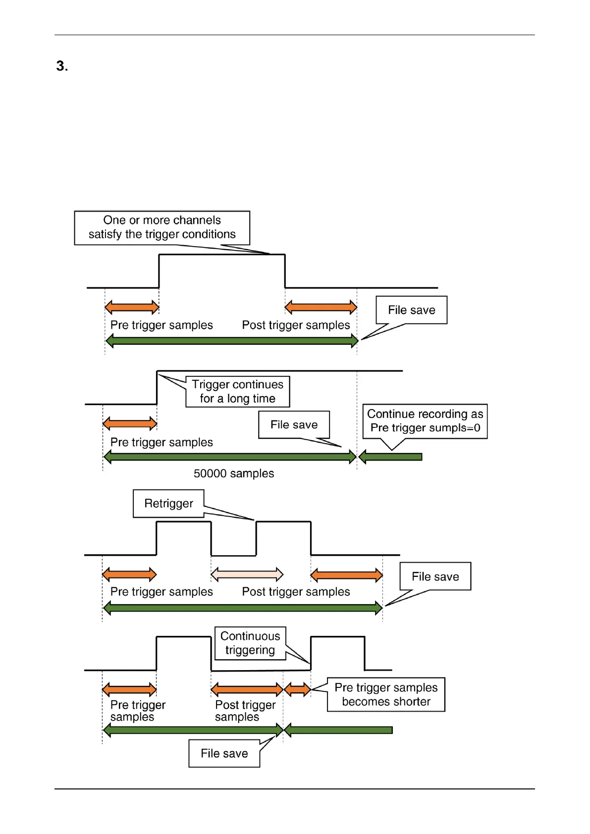
Trigger recording
When trigger recording is set in [Auto Start] on the “Trend” display, the trend is recorded for each channel of
AI, DI, and OI according to the conditions set for the trigger.
(1) Mode: Level
When Level is set in [Mode] of the trigger recording on the “Trend” display, the trend is recorded as long
as one or more of the AI, DI, or OI channels with trigger settings satisfy the trigger conditions. The data
samples to be saved in the trend file should be set in [Pre trigger samples] and [Post trigger samples]. The
data sample interval is determined by the [Common] storing rate. For details, refer to the following:

Table of Contents

Related product manuals