EasyManua.ls Logo

Mirae Mx200 - Layout

Default Icon
681 pages
Print Icon
To Next Page IconTo Next Page
To Next Page IconTo Next Page
To Previous Page IconTo Previous Page
To Previous Page IconTo Previous Page
Loading...
1-6 Mx-Series Manual
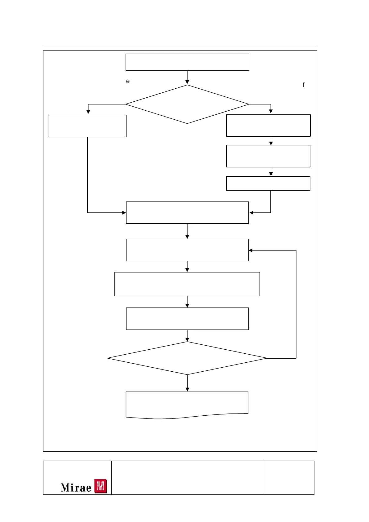
Customer Set up Check
Sheet CIS-3 : Utility & Line
layout
Production Run
Utility Check ( Air & Power )
Y1 Axis to Y2 Axis Differenc
e
Over 50 micron
Machine Calibration
A
lign Offset Teaching
Head Camera & Module Camera)
(
Offset Calibration afterReference Mark Teaching
Concentricity Offset Cal.)
(
Demo Board Test
Z
-
A
xis Origin Offset Teaching
Z-Axis Height Check )
(
Compensation Program Run
For Y Axis
Machine Warm up
20 Min )
(
Machine Warm up
20 Min )
(
NO
YES
Machine Check
Monitor Q Run)
(
e
Y1 Axis to Y2 Axis Differenc
Under 50 micron
CRO Run
Make "KKK" Data)
(

Table of Contents

Related product manuals