EasyManua.ls Logo

Mirae Mx200 - Page 459

Default Icon
681 pages
Print Icon
To Next Page IconTo Next Page
To Next Page IconTo Next Page
To Previous Page IconTo Previous Page
To Previous Page IconTo Previous Page
Loading...
Appendix G-17
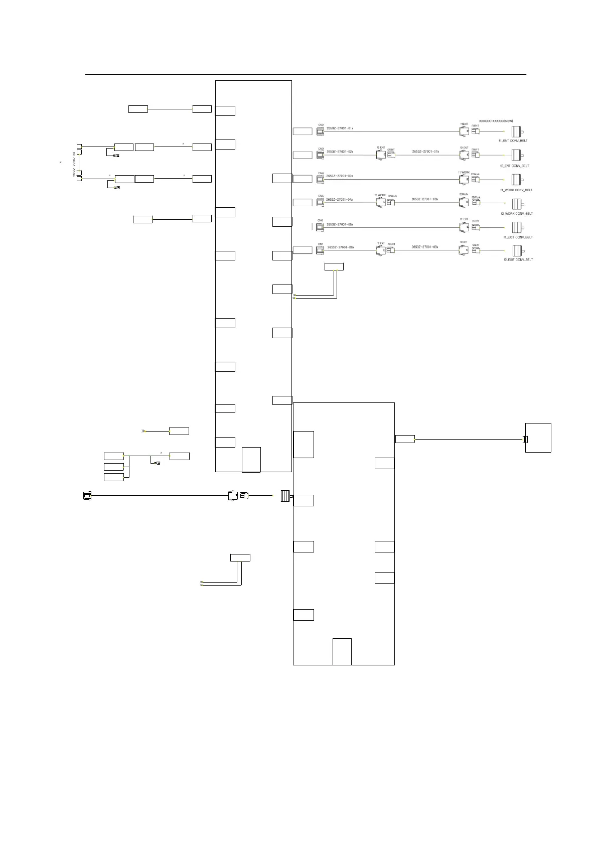
From:
Nx12-02
From :P-BOX CN4B
From :P-BOX CN5 2821Z-10501-01x
Cooling Board Block Diagram
PC
XXXXXX-XXXXXX(NEW)
CN6 Outlet Outlet
OUTLET CONV_BELT
From: P-BOX CN4A
From: P-BOX CN5 2653Z-10501-01x
Mx400 SYSTEM
Fox ll System Block Diagram
P-9902(T/B Board )
CN1
CN12
CN2
CN8
CN3
CN9
CN4
CN5
CN10
CN6
CN13
CN7
CN14
CN15
CN11
Cooling Board(V1.2)
CN2
Command & Alarm Signal Connector
CN9
CN3
Sensing
Sensing 정방향 Mot
역방향 Motor Connector
Power Input
Connector
Tempareture
Connector
CN4
CN6
Tempareture
Connector
or Connector
CN7
CN5
LSM
CN1
CN1(Molex35353)
TB CN11
2653Z-10402-01
x
2653Z-10401-01
x
C/B CN1
2653Z-23004-01
x
TB
CN1
From:
Nx12-02
2653Z-23004-01
x
TB
CN10
x
2653Z-27005-02
x
2653Z-27005-01
Machine
Conn.
Pre-M.
Pre-M.
Nex-M.
x
2653Z-27004-02
2653Z-27004-01
x
Pre-M.
Next-M
TB
CN8
TB
CN9
CN9
2653Z-27202-01
x
COM 5
Y2-TEMP
Y1-TEMP
To Flat Cable
502090-000629
From:
Nx12-03 CN2(2653Z-23005-01x)
From:
Nx12-04 CN2(2653Z-23006-01x)
X-TEMP
x
2653Z-27201-01
CN2
CN3
2654Z-27001-10
x

Table of Contents

Related product manuals