EasyManua.ls Logo

Mirae Mx200 - Page 467

Default Icon
681 pages
Print Icon
To Next Page IconTo Next Page
To Next Page IconTo Next Page
To Previous Page IconTo Previous Page
To Previous Page IconTo Previous Page
Loading...
Appendix G-25
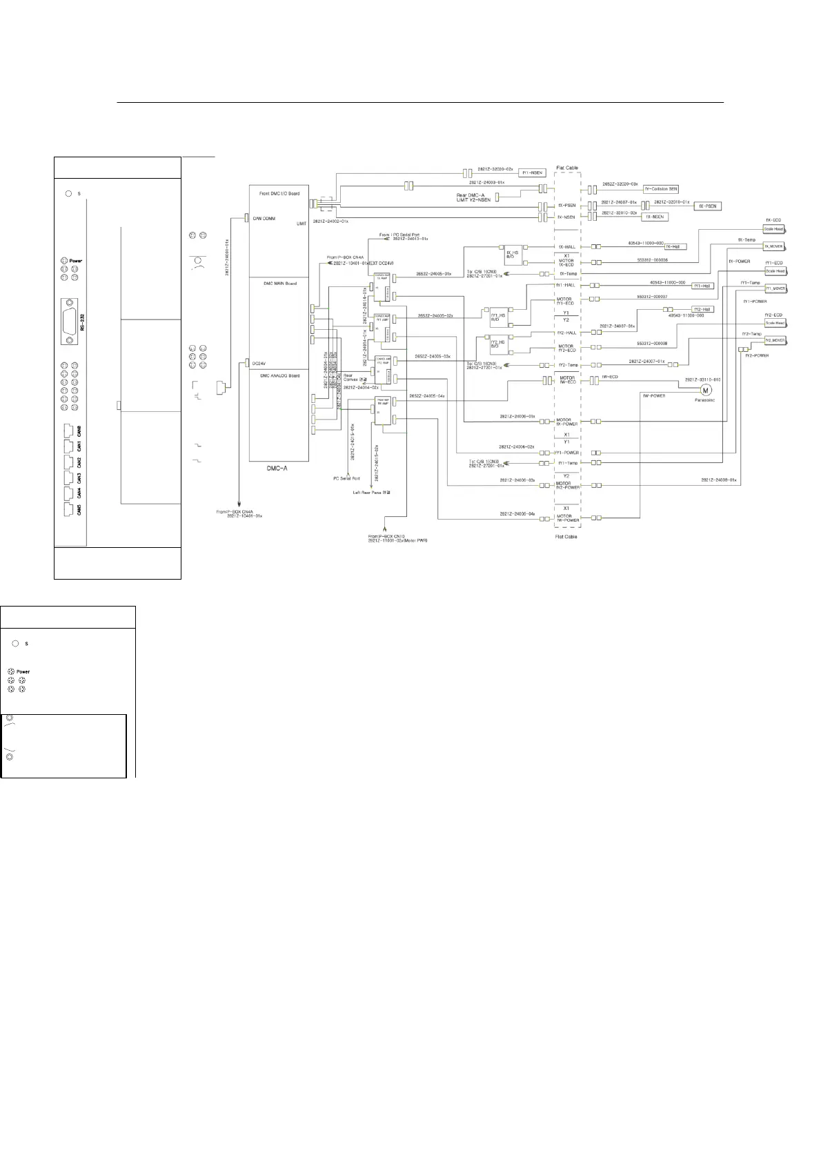
Front Gantry Block Diagram
From:P-BOX CN8
2821Z-10801-02x(AMP Cont PWR)
CAN
CAN

Table of Contents

Related product manuals